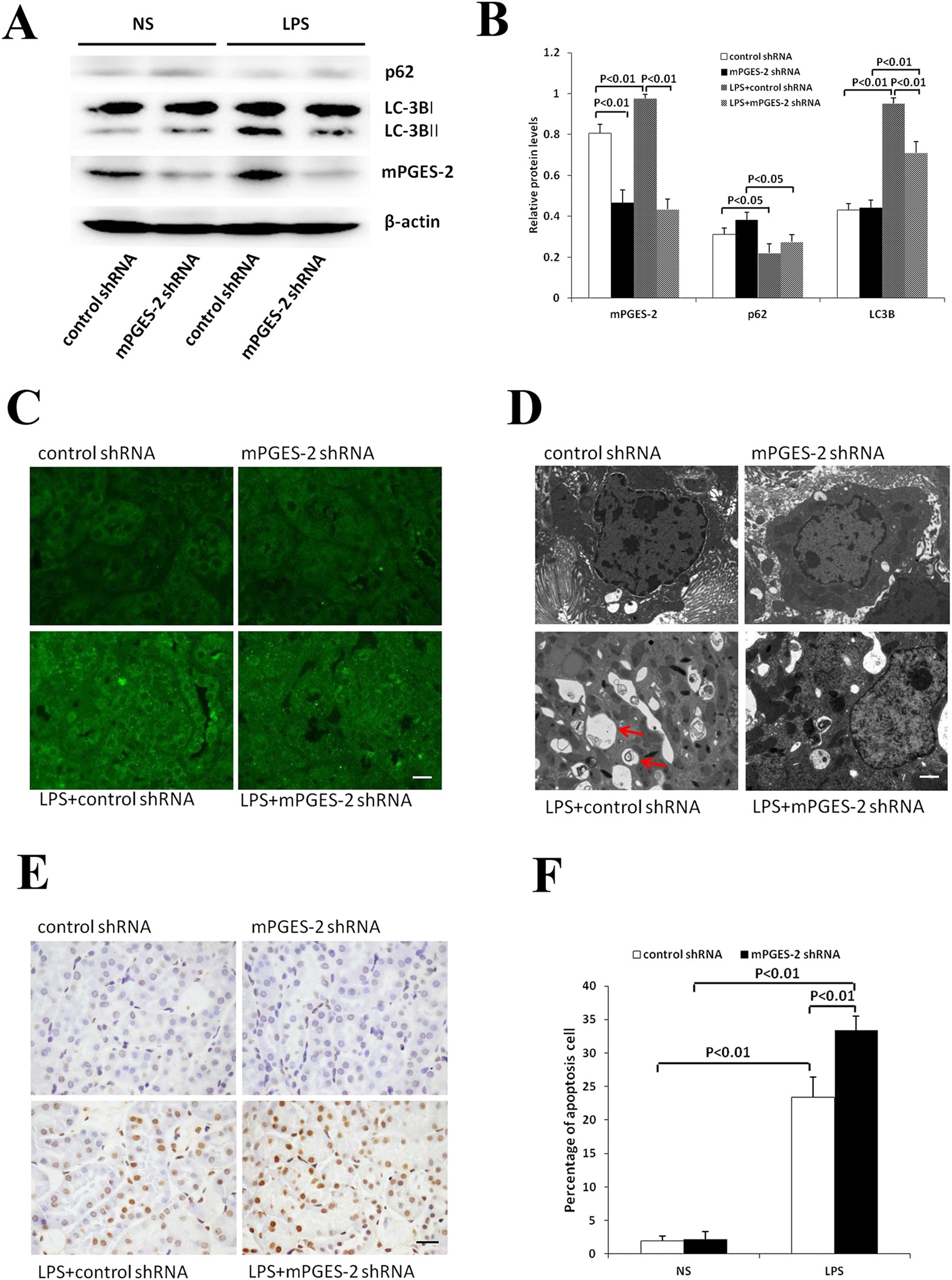
Figure 4

Inhibition of mPGES-2 can promote LPS-induced AKI in mice by down-regulating autophagy. (A) Shown are the expressions of mPGES-2, LC-3B and p62 proteins in renal tissues of mice with LPS-induced AKI after inhibition of mPGES-2. (B) Shown are the gray scale ratios of mPGES-2/β-actin, LC3B-II/LC3B-I and p62/β-actin. (C) Shown are the immunofluorescence results indicating that the expression of LC-3B in renal tissue was inhibited after mPGES-2 inhibition. Scale: 20 μm. (D) Shown are images obtained under electron microscope, showing that the production of autophagosomes in renal tissues of mice with LPS-induced AKI after mPGES-2 inhibition. Scale = 2 μm. Arrows indicate autophagosomes. (E) Shown are the apoptosis of renal tubular epithelial cells detected by TUNEL staining. Scale = 20 μm. (F) Shown are the percentage of apoptotic cells. Data are mean ± SD. (n ≥ 6).