Figure 5
From: IRF2BP2-deficient microglia block the anxiolytic effect of enhanced postnatal care

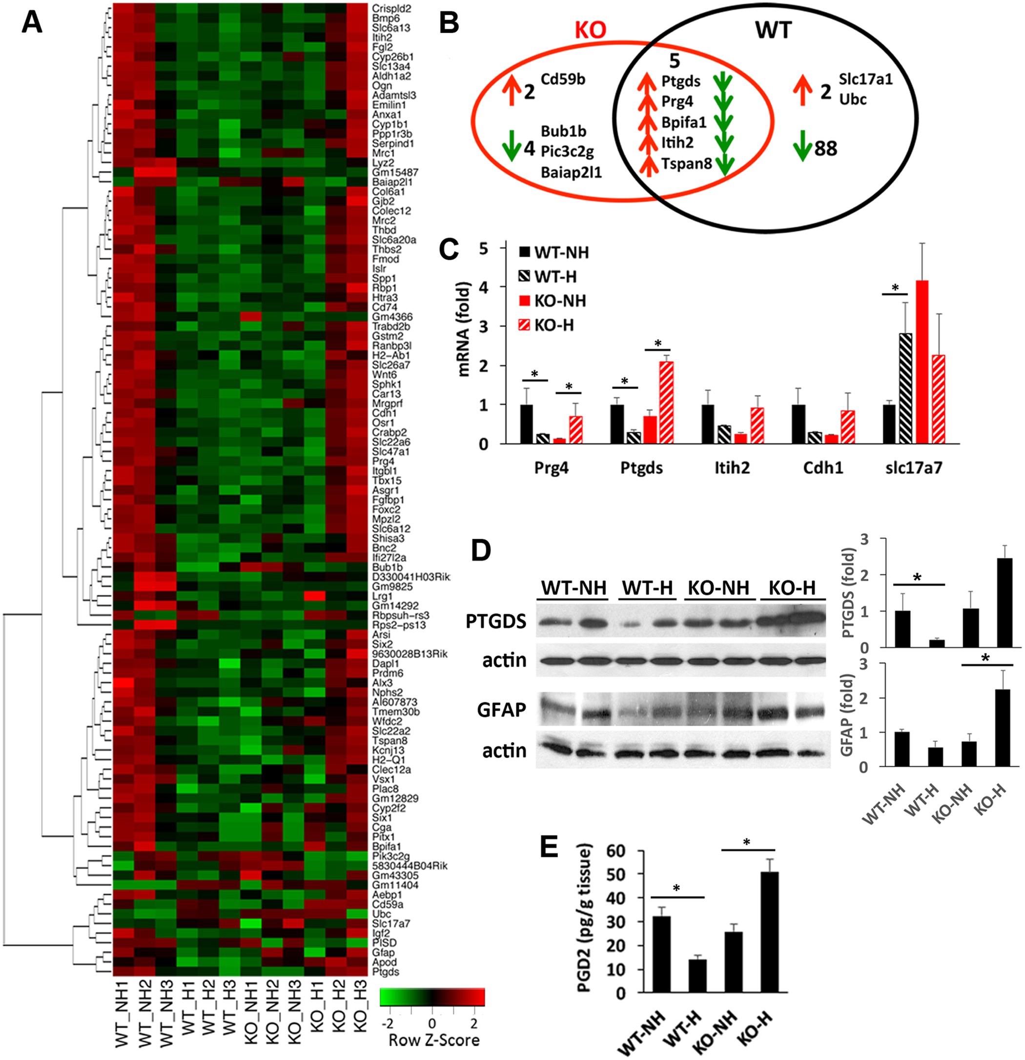
Transcriptomic profiling of hypothalamus identifies genes differentially regulated by EPC in WT and KO mice. (A) Heat map of 101 differentially expressed transcripts identified by RNAseq. N = 3 mice per group. (B) Venn diagram showing the number of differentially expressed genes in KO and WT hypothalamus after EPC. Arrows indicate direction of change after EPC. (C) RT-qPCR confirmed altered expression of 5 genes of interest in the hypothalamus. (D) Representative immunoblots of hypothalamic protein extracts shows reduced expression of Ptgds and Gfap in WT mice after EPC (WT-H) compared to controls (WT-NH). The opposite change was observed in KO. Blots were quantified and normalized to actin, expressed as fold change relative to NH-WT. N = 4 mice per group. *p < 0.05 by unpaired t-test. (E) ELISA assay of PGD2 levels in hypothalamus. N = 4 mice per group. *p < 0.05 by unpaired t-test. Two-way ANOVA revealed a significant interaction between genotype and treatment on PGD2 levels (F = 32.3, df:1, p = 0.00046).