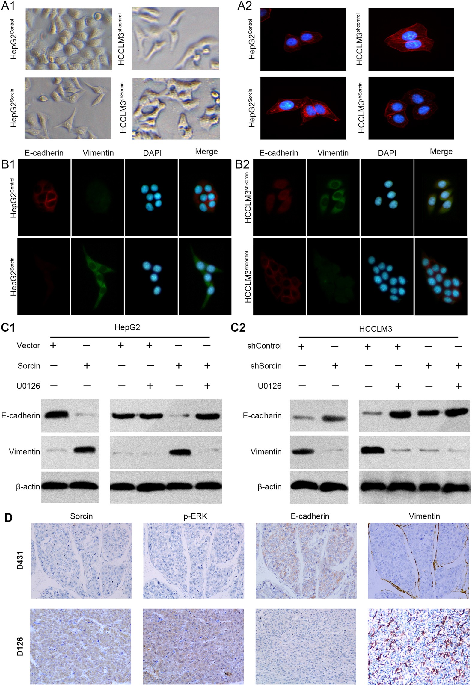
Figure 5

Sorcin Enhances Metastasis by Activating ERK Signaling via Facilitating EMT. (A) Representative phase contrast images for cell morphology showed that Sorcin affected the HCC cell morphology (A1) and F-actin immunofluorescence staining was used to analyze the cytoskeleton in HepG2Sorcin, HCCLM3shSorcin and their control cells (A2). (B) Immunofluorescent (IF) showed the relative expression of E-cadherin (red), Vimentin (green) in HepG2Sorcin with Sorcin overexpression or HCCLM3shSorcin cells with Sorcin knockdown, their corresponding control cells. (C) Western blot analysis of E-cadherin and vimentin expressions in HepG2Sorcin, HCCLM3shSorcin and their control cells with/without U0126 treatment. (D) Representative IHC images of Sorcin, p-ERK, E-cadherin and Vimentin expression in HCC tissues. Magnification: 100Ć.