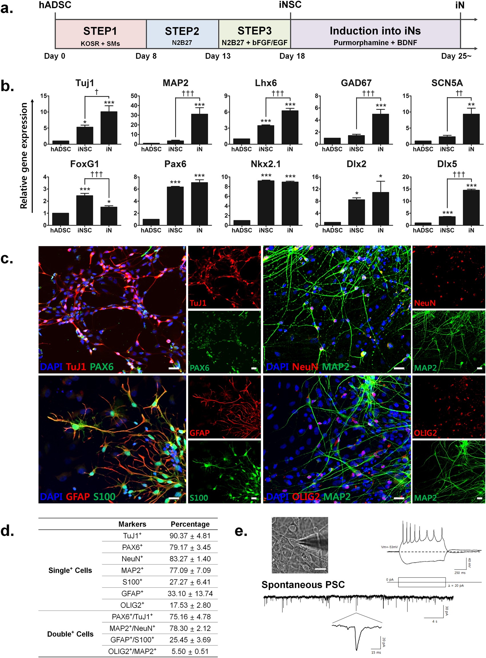
Figure 3

Directed induction of neural stem cell-like cells (iNSCs) into functional neuron-like cells (iNs). (a) Experimental scheme for neuronal induction of hADSCs. iNSCs induced from hADSCs were further differentiated into iNs by neuron induction medium containing purmorphamine and BDNF. (b) Real-time qPCR of neuronal markers (Tuj1 and MAP2), NSC markers (FoxG1 and Pax6), early and late transcription factors related to medial ganglionic eminence (MGE) (Nkx2.1, Dlx2, Dlx5 and Lhx6), early GABA marker (GAD67) and sodium ion channel (SCN5A). The mRNA level of a given gene was quantified by densitometry and normalized to the corresponding GAPDH level. The bars represent the mean ± SEM of at least three independent experiments. *P < 0.05, **P < 0.01, ***P < 0.001 compared to hADSC, †P < 0.05, ††P < 0.01, †††P < 0.001 compared to iNSC. ANOVA followed by post hoc Newman-Keuls test. (c) Neuronal and glial marker protein expressions in iNs; neural precursor markers (TuJ1/Pax6), mature neuron markers (NeuN/MAP2), astrocyte markers (GFAP/S100) and early oligodendrocyte marker (OLIG2). Scale bar: 20 μm. (d) Quantitative analysis of neuronal and/or glial marker protein expression in at least three different randomly chosen fields. The percentage represents each marker-positive cells over DAPI-positive cells (mean ± SEM). (e) Example of electrophysiological recordings from iNs with typical neuronal morphology. Representative image and induction of action potential (AP) by current injection was shown. The protocol for current injection is below the AP trace. The bottom trace is representative spontaneous synaptic activity obtained from iNs in voltage clamp mode (holding at −60 mV). Magnified single current was shown below the continuous trace.