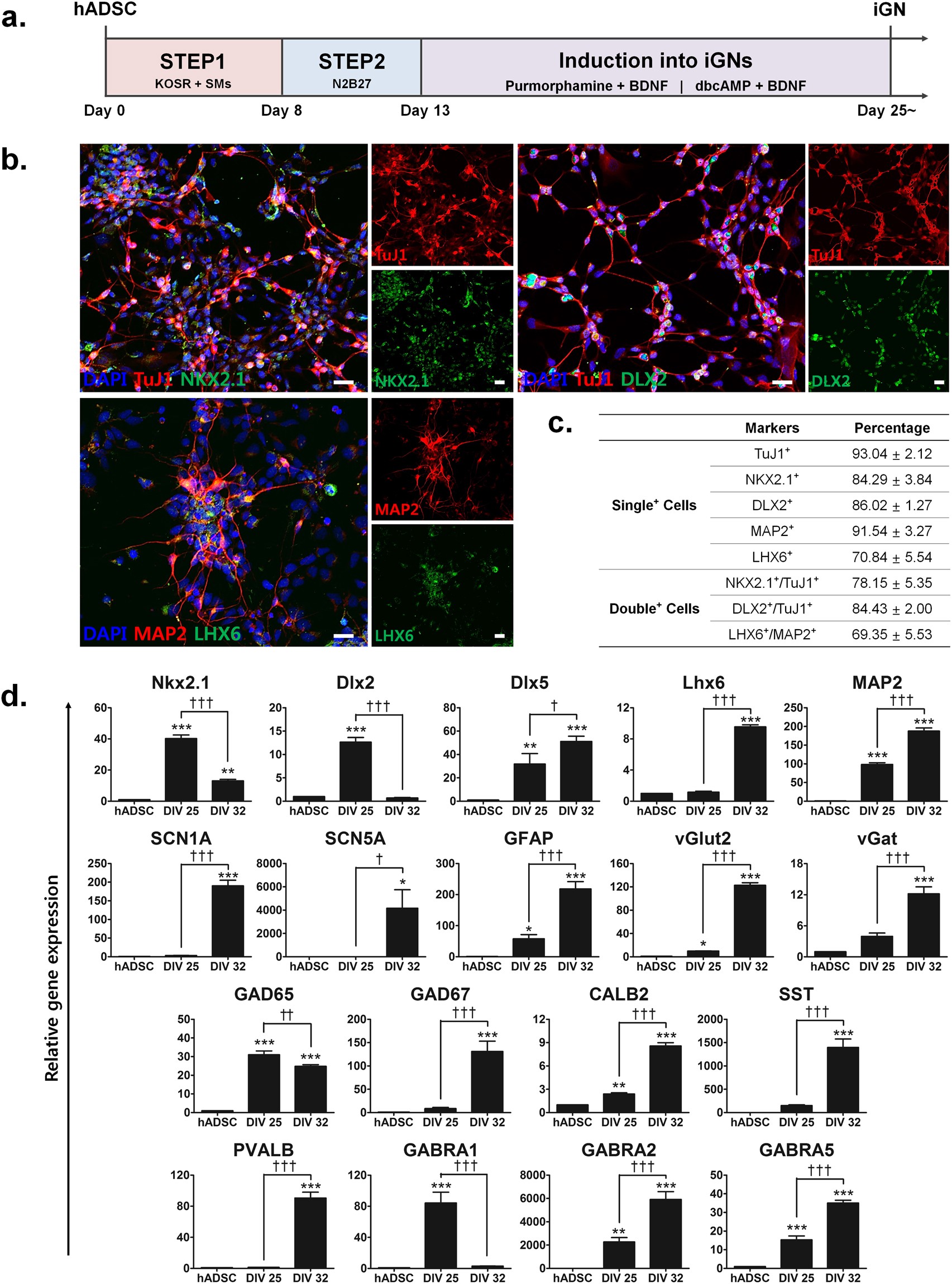
Figure 4

Optimized induction of hADSCs into GABAergic neuron-like cells (iGNs). (a) Modified induction scheme of iGNs from hADSCs. STEP 3 of iNSC induction was omitted to expand the days for neuronal maturation and dbcAMP was added to prevent cell death of induced neurons. (b) Immunocytochemistry analysis of MGE cell markers NKX2.1, DLX2 and LHX6 with neuron markers TuJ1 and MAP2 in iGNs. Scale bar: 20 μm. (c) Quantitative analysis of MGE cell and/or neuron marker protein expression in at least three different randomly chosen fields. The percentage represents each marker-positive cells over DAPI-positive cells (mean ± SEM). (d) Real-time qPCR of MGE transcription factor (Nkx2.1, Dlx2, Dlx5, Lhx6), neuron marker (MAP2), sodium ion channel (SCN1A, SCN5A), astrocyte (GFAP), glutamatergic neuron marker (vGlut2), GABAergic neuron marker (vGat, GAD65, GAD67), GABAergic interneuron marker (CALB2, SST, PVALB) and GABA receptor (GABRA1, GABRA and GABRA5). The further induced iGNs (DIV 32) mostly showed dramatically increased gene expression levels of mature GABAergic neurons but decreased expression of relatively early GABAergic neuron markers, compared to iGNs at DIV 25. The mRNA level of a given gene was quantified by densitometry and normalized to the corresponding GAPDH level. The bars represent the mean ± SEM of at least three independent experiments. *P < 0.05, **P < 0.01, ***P < 0.001 compared to hADSC, †P < 0.05, ††P < 0.01, †††P < 0.001 compared to DIV 25. ANOVA followed by post hoc Newman-Keuls test.