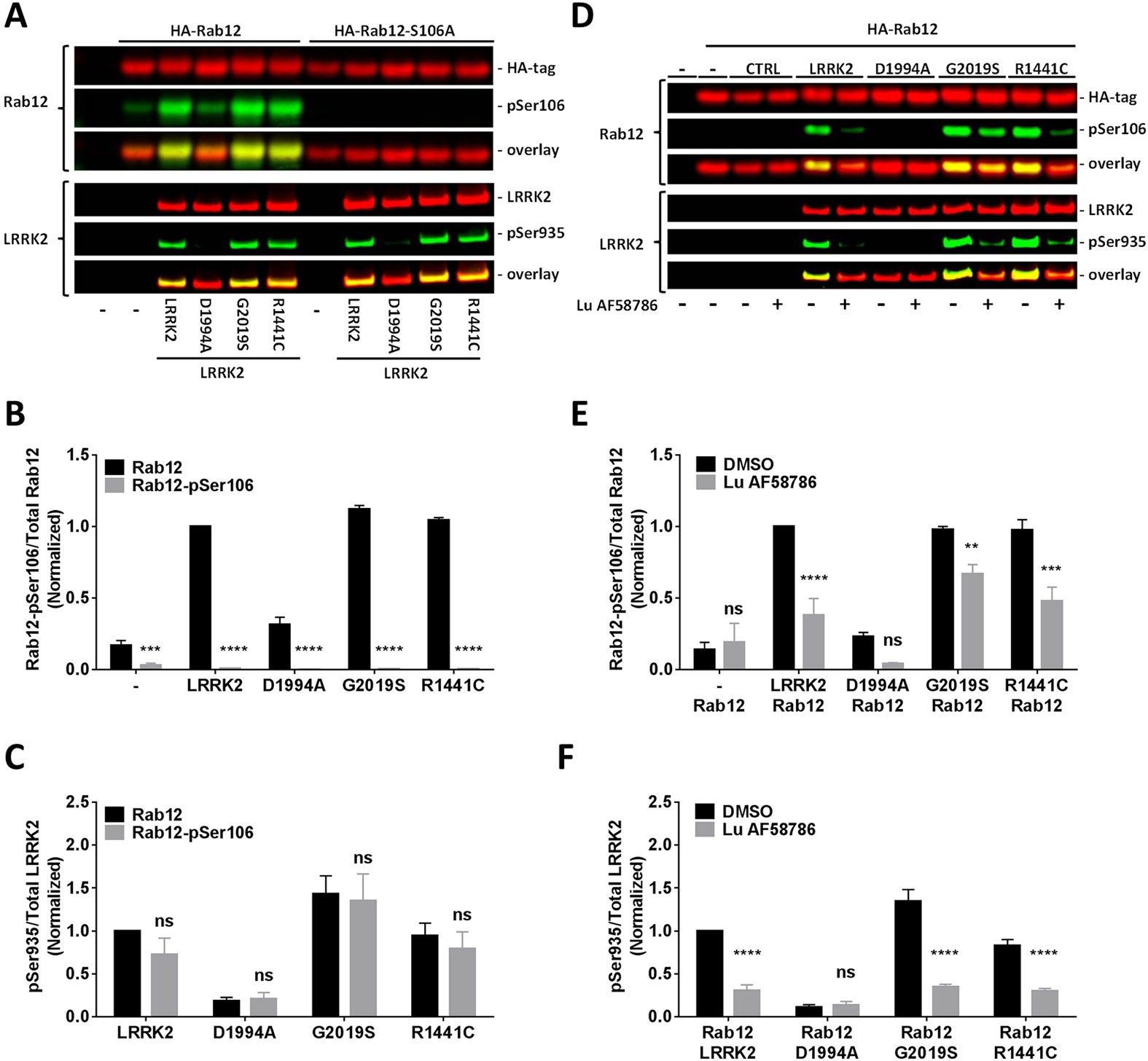
Figure 6

In HEK293 cells exogenous LRRK2 phosphorylates Rab12 at Ser106 in a kinase activity-dependent way. (A) Odyssey CLx scan Western Blot image showing overexpressed total LRRK2 and HA-tagged Rab10 immunoreactivity (red panels), LRRK2-pSer935 and Rab12-pSer106 immunoreactivity (green panels) as well as overlay in cells overexpressing various LRRK2 exonic variants with either HA-tagged wild type Rab12 or HA-tagged phosphodeficient Rab12-S106A. Top panel, Rab12 and Rab12-pSer106. Bottom panel, LRRK2 and LRRK2-pSer935. Full-length blots are presented in Supplementary Figure 3. (B) Quantification of normalized Rab12-pSer106/total Rab12 ratio (n = 3 experiments). (C) Quantification of normalized LRRK2-pSer935/total LRRK2 ratio (n = 3 experiments). (D) Odyssey CLx scan Western Blot image example showing overexpressed total LRRK2 and HA-tagged Rab12 immunoreactivity (red panels), LRRK2-pSer935 and Rab12-pSer106 immunoreactivity (green panels) as well as overlay in cells overexpressing various LRRK2 exonic variants with HA-tagged wild type Rab12 and treated with either the LRRK2 inhibitor Lu AF58786 or DMSO. Top panel, Rab12 and Rab12-pSer106. Bottom panel, LRRK2 and LRRK2-pSer935. Full-length blots are presented in Supplementary Figure 3. (E) Quantification of normalized Rab12-pSer106/total Rab12 ratio (n = 3 experiments). (F) Quantification of normalized LRRK2-pSer935/total LRRK2 ratio (n = 3 experiments). Data was analyzed by two-way ANOVA with Holm-Sidak’s multiple comparisons test. Data presented as means ± SEM; *p < 0.05; **p < 0.01; ***p < 0.001; ****p < 0.0001 vs. controls (Rab12 or DMSO).