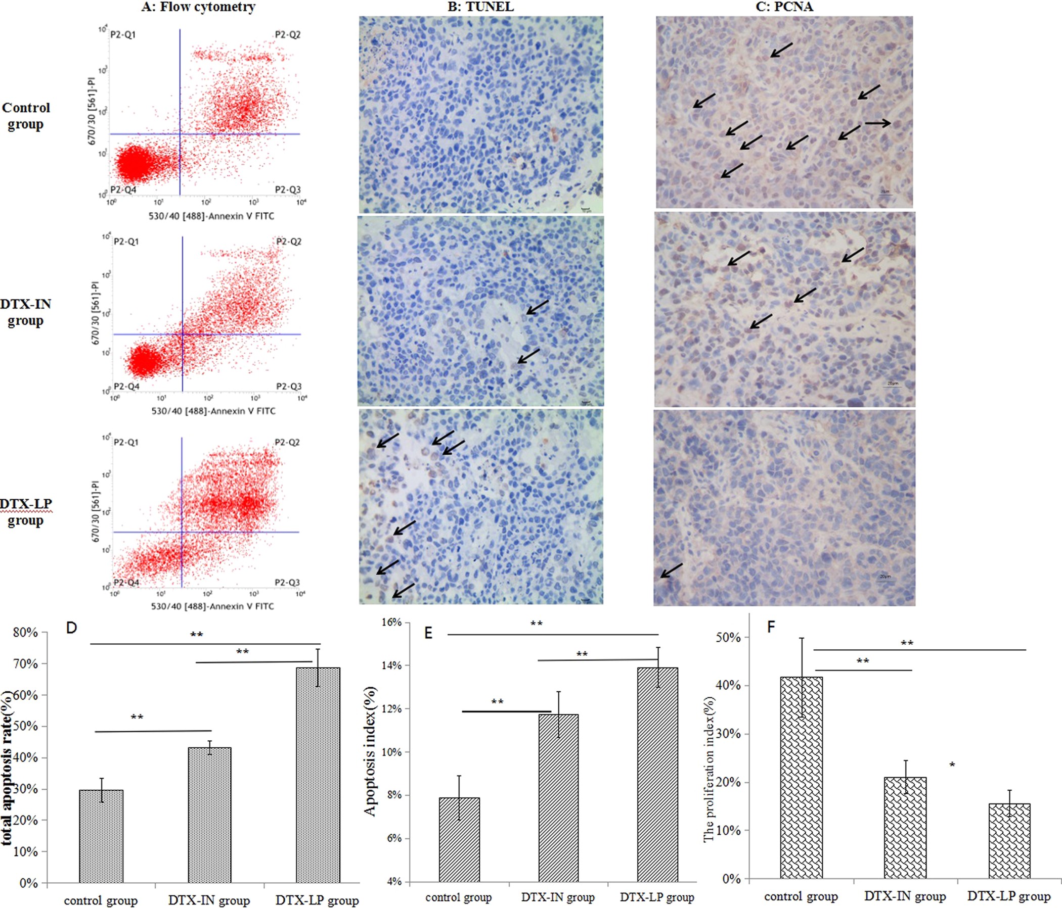
Figure 6

The proliferation and apoptosis in tumors. (A,D) Flow cytometry assay of tumor apoptosis within tumor tissues after treatment with DTX-IN, DTX-LP or saline. The number of apoptosis cells included early and late apoptosis cells. (B,E) Apoptosis measurement after treatment with DTX-IN, DTX-LP or saline by TUNEL assay. Number of TUNEL-positive cells counted from randomly selected field of each tumor section (Black arrow means TUNEL-positive cells). (C, F) PCNA analyses of cancer cell proliferation within tumor tissues after treatment with DTX-IN, DTX-LP or saline. Number of PCNA-positive cells counted from randomly selected field of each tumor section (Black arrow means PCNA-positive cells). Each bar represents the mean percentage proliferation or apoptosis ± SD (n = 6). *p < 0.05, **p < 0.01, (t-test, p ≥ 0.05).