Figure 5

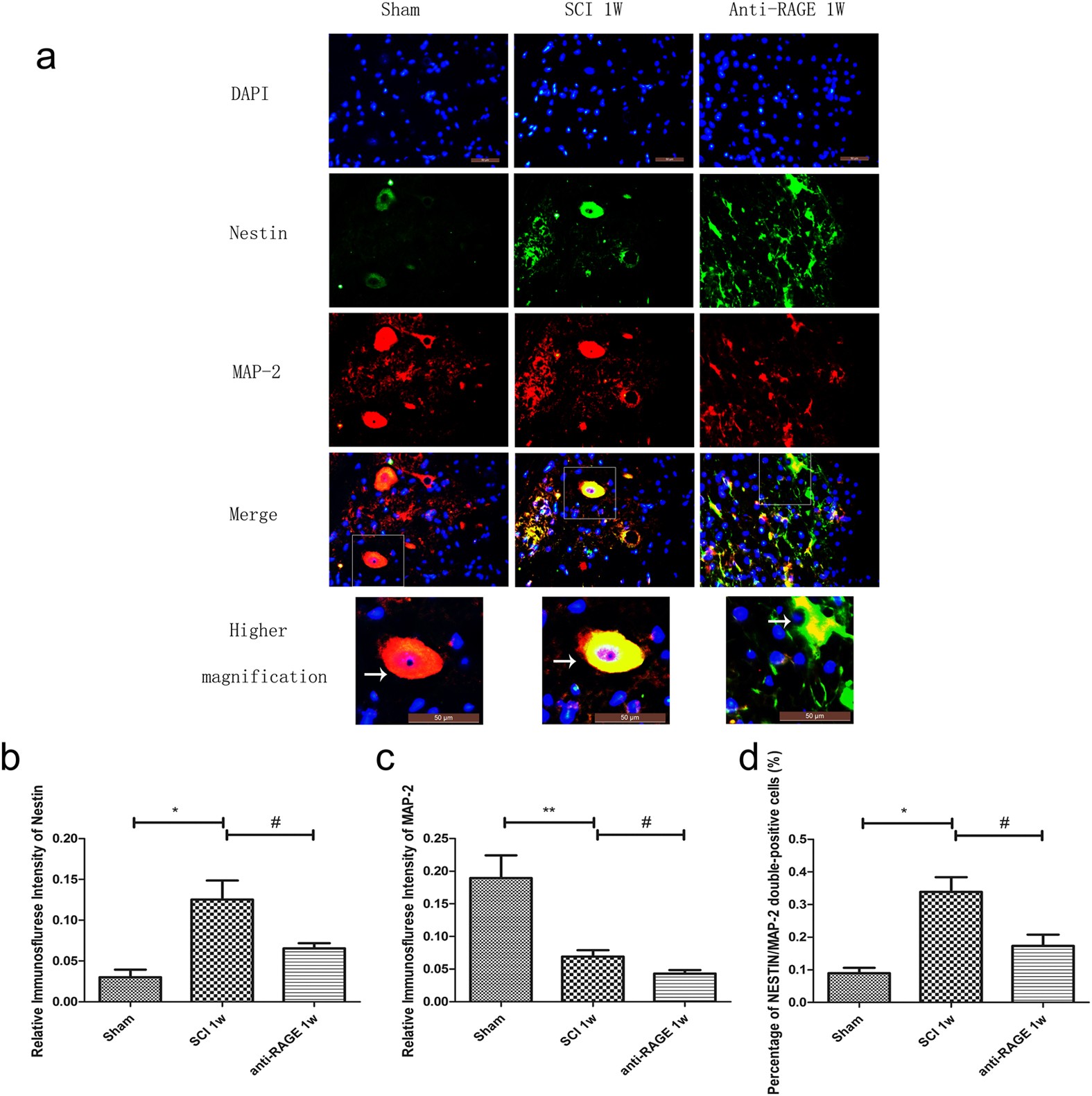
RAGE blockade reduced Nestin-positive cells expressing MAP-2 1 week after SCI. Figures with the blue fluorescence dye stand for the nucleus. Figures with the green fluorescence stand for nestin-positive cells. Figures with red fluorescence stand for MAP-2-positive cells. Figures merged with DAPI/NESTIN/RAGE showed double-positive cells. In the sham group, nestin expression was seldom found, but after SCI, nestin expression was significantly enhanced and co-expressed with MAP-2. In the anti-RAGE group, we observed the reduced nestin-positive cells were expressed with less MAP-2. Higher magnification shows the area of a white square with magnification of *1000. Scar bar was 50 µm. The white arrow shows positive expression cells. (b) Relative immunofluorescence intensity of SOX-2 expression. (c) Relative immunofluorescence intensity of RAGE expression. (d) Percentage of SOX-2/RAGE double-positive cell (%).