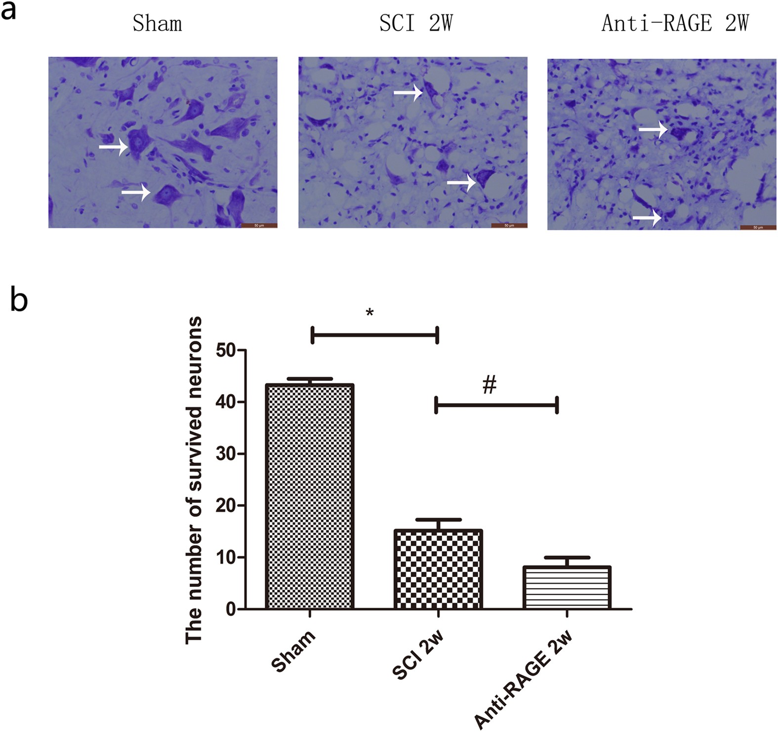
Figure 8

RAGE blockade damaged number of neuron survival at anterior horn of the spinal cord at 2 weeks via Nissl staining. (a) Figures with white arrows are neurons magnified by *400. Scar bar was 100 µm. (b) Quantitative analysis of the number of neuron survival at 2 weeks after SCI. Values are means ± SD. *P < 0.05, SCI group vs sham group, #P < 0.05, anti-RAGE group vs SCI group.