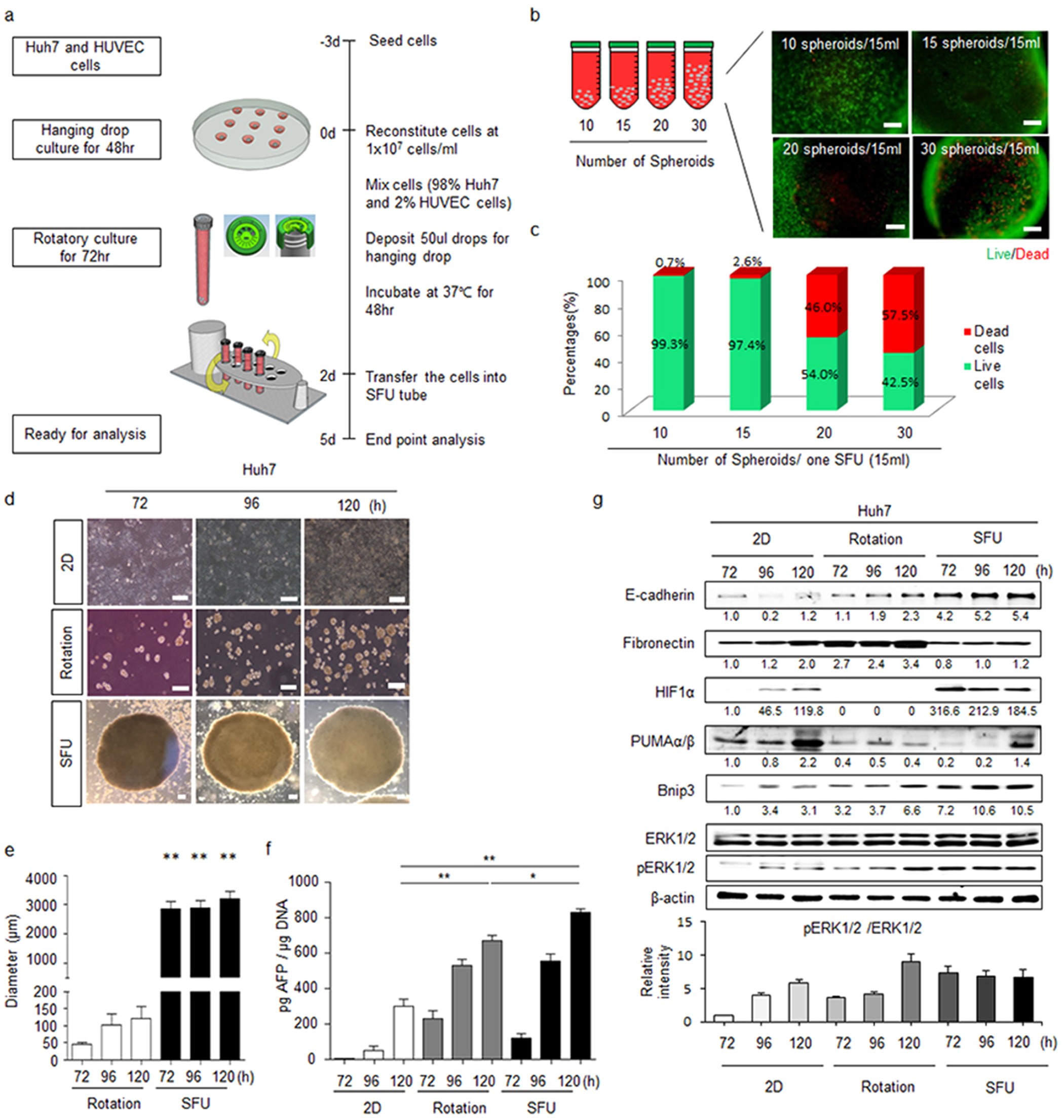
Figure 1
From: Cell Spheroids with Enhanced Aggressiveness to Mimic Human Liver Cancer In Vitro and In Vivo

Biological characteristics of the SFU-based Huh7 spheroid. (a) Experimental procedure for cell spheroid production. (b) Live/dead stained image of spheroids incubated in 10, 15, 20, and 30 drops per 15 ml of medium. Green and red colours represent living and dead cells, respectively. Scale bars, 200 μm. (c) Percentage of live and dead cells in the spheroids under the indicated conditions. (d) Representative DIC images of time-course analysis of cells generated by 2D plate culture, rotary culture, and the SFU. Scale bars, 200 μm. (e) Diameters of cell spheroids generated by rotary culture and the SFU for 72, 96, and 120 h. (f) ELISA of AFP secretion in culture supernatant of cell spheroids generated by rotary culture and the SFU for 72, 96, and 120 h. (g) Time-course of the expression of ECM, HIF-1α, apoptosis and proliferation signalling proteins in monolayers (2D) and spheroids generated by rotary culture and the SFU as assessed by western blotting. *P < 0.05; **P < 0.01.