Figure 2
From: Cell Spheroids with Enhanced Aggressiveness to Mimic Human Liver Cancer In Vitro and In Vivo

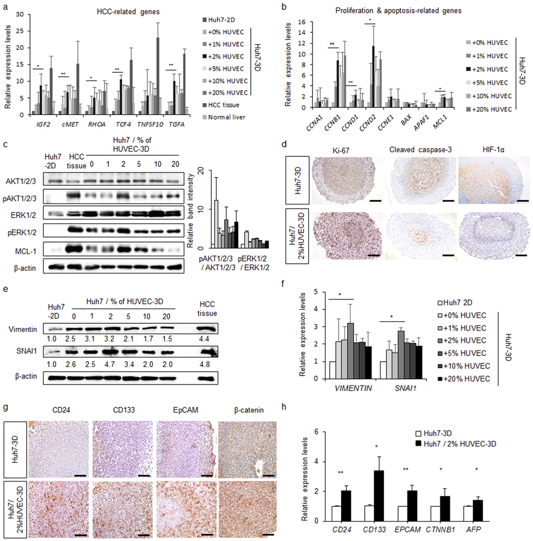
HUVECs enhance the survival of Huh7 spheroid by HCC-related gene and cancer stem cell marker expression. (a) RT-qPCR analysis of tumour-related genes in the spheroids co-cultured with the indicated percentages of HUVECs at 120 h in comparison to cancer/normal liver tissues and monolayers (2D). (b,c) Proliferation (cyclins and AKT/ERK pathway) and apoptosis signalling (BAX, APAF1, and MCL1)-related mRNA (b) and proteins (c) as detected by RT-qPCR and western blotting, respectively. (d) IHC of Huh7-3D or Huh7/2% HUVEC-3D for proliferation (Ki-67) and apoptosis (cleaved caspase-3) markers. Scale bars, 200 μm. (e,f) SNAI1 and vimentin, and EMT-related proteins (e) and mRNA (f) were detected by western blotting and RT-qPCR, respectively. (g,h) Cancer stem cell markers (CD24, CD133, EpCAM, and β-catenin) and AFP were analysed by IHC of Huh7-3D or Huh7/2% HUVEC-3D (g) and RT-qPCR (h). Scale bars, 200 μm. *P < 0.05; **P < 0.01.