Figure 5
From: Identification of key regions and residues controlling Aβ folding and assembly

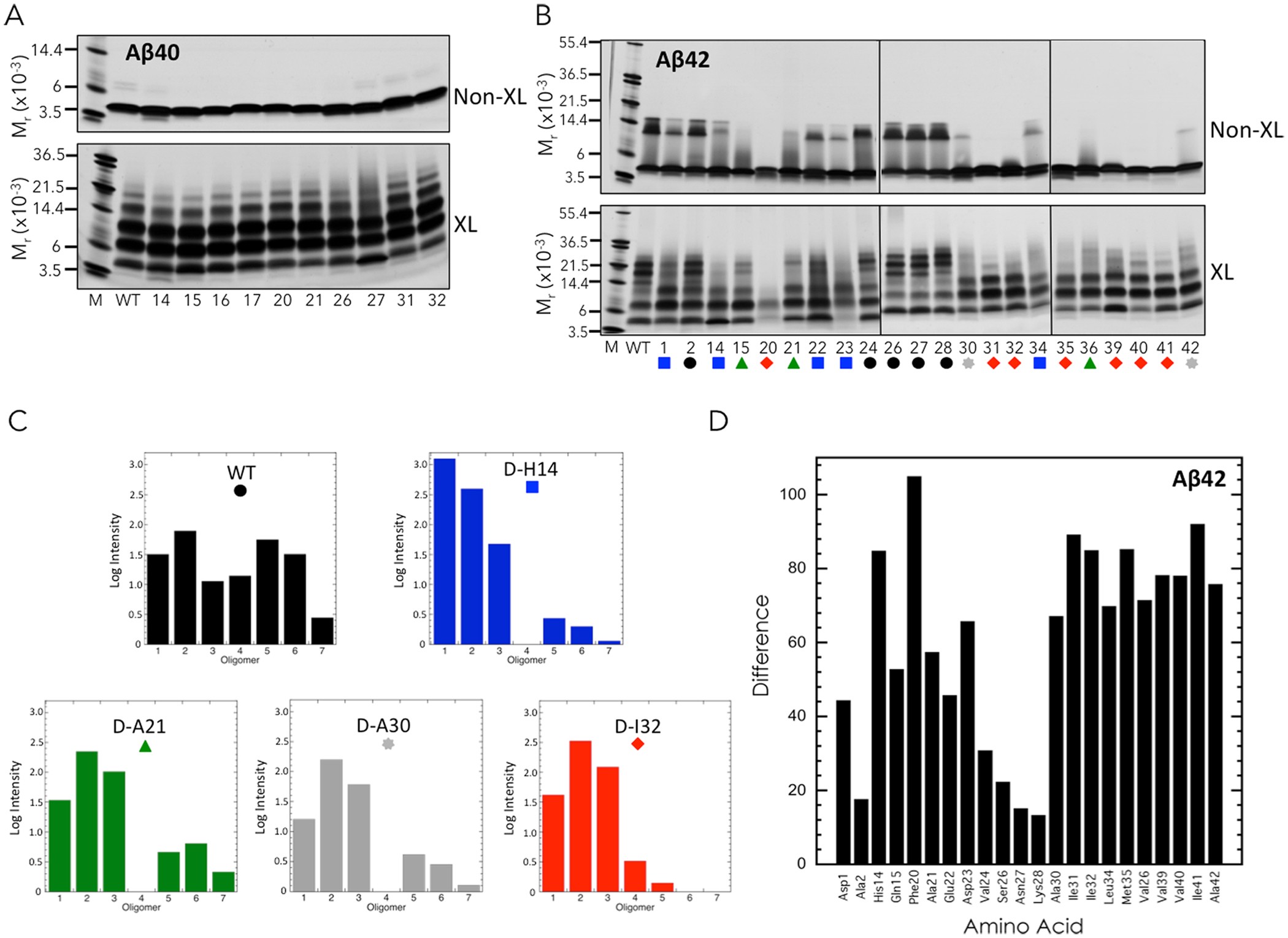
Oligomerization of single D-amino acid substituted Aβ. Non-cross-linked and cross-linked Aβ40 (A) and Aβ42 (B) were analyzed using SDS-PAGE and silver staining (colored symbols represent different classes of oligomerization; see text). Gels are representative of results in each of three independent experiments. (C) Oligomer frequency distributions. Each histogram and its color correspond to one of the five classes of oligomerization pattern shown in panel (B). (D) Histogram of the difference metric for Aβ42 variants (see Materials and Methods). Amino acid position is indicated on the abscissa. The sum of the absolute values of the differences in intensities of wild type bands compared with bands in substituted Aβ42 peptides is indicated on the ordinate.