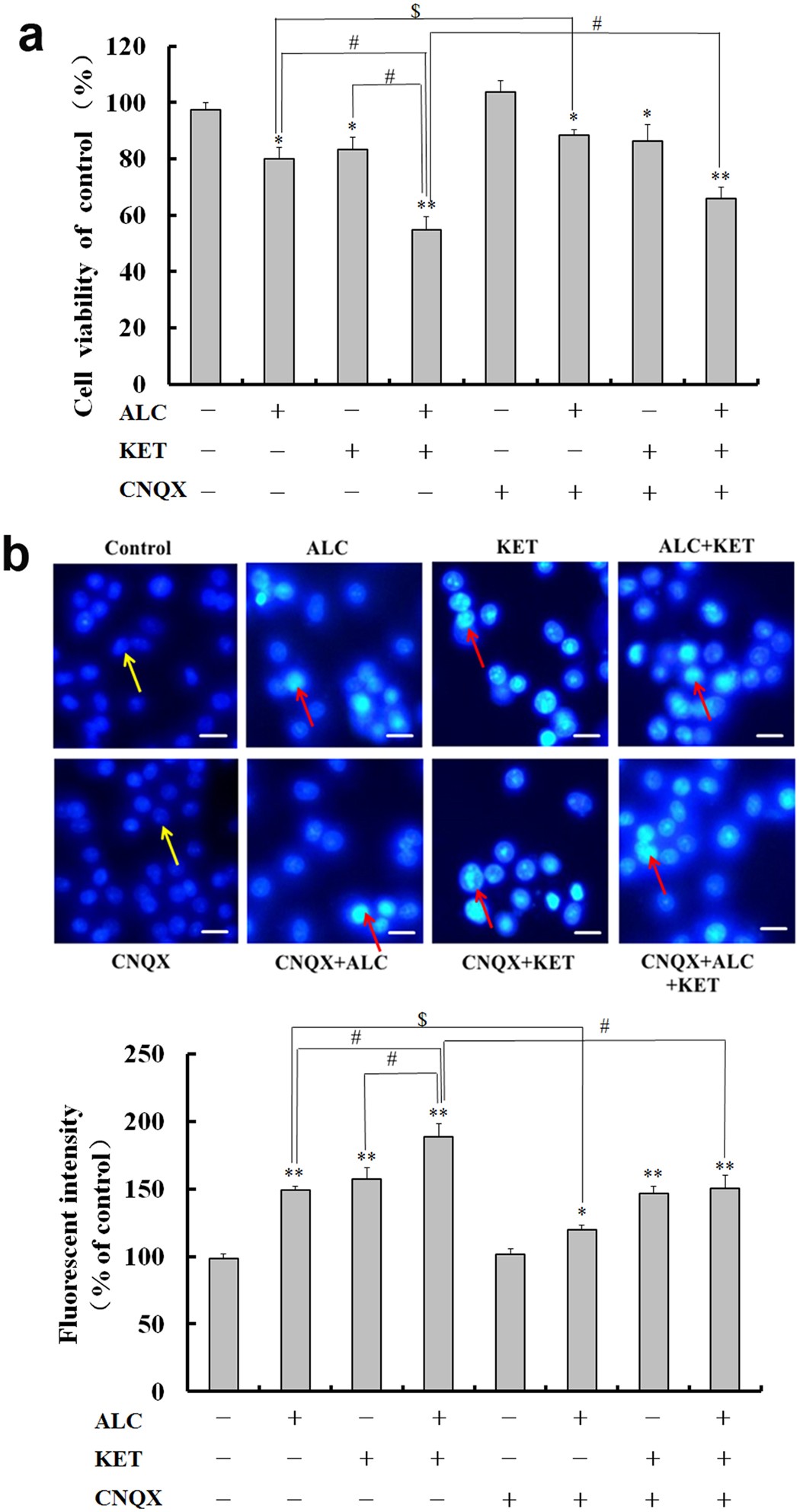
Figure 3

The cell viability decrease and morphological change induced by ALC and KET are attenuated by CNQX pretreatment. (a) CNQX (50 μM) pretreatment significantly attenuated the decrease of cell viability of PC12 cells induced by ALC or ALC + KET. (b) CNQX (50 μM) pretreatment attenuated the morphological change of nucleus induced by ALC and KET. The yellow arrows represent normal nuclei in the control group. The red arrows represent nuclear chromatin aggregation and apoptotic bodies after ALC and/or KET treatment. Scale bar = 20 μm. *p < 0.05, **p < 0.01 compared with the control group. # p < 0.05 compared with the group treated with ALC and KET. $ p < 0.05 compared with the group treated with ALC.