Figure 6
From: Biomass burning in the Amazon region causes DNA damage and cell death in human lung cells

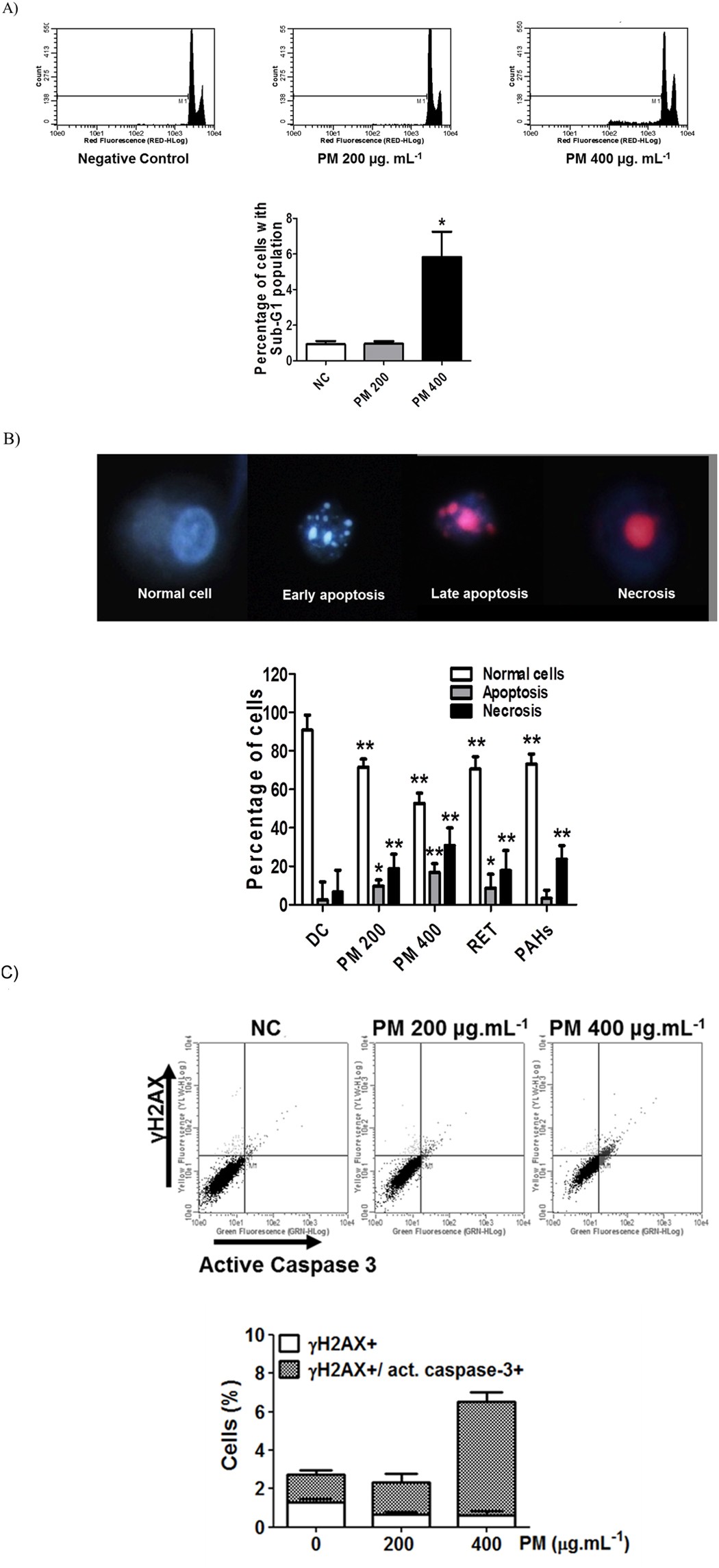
PM10 from biomass burning emissions induces cell death. (A) Nuclear fragmentation in human lung cells after treating the cells with the organic fraction of PM10 for 72 h. (B) Cell death assay by fluorescence microscopy that distinguishes apoptosis (early and late) from necrosis. (C) γ-H2AX and active caspase-3 analyses by flow cytometry after 72 h exposure to PM10. NC: negative control; DC: DMSO control (0.1%) *p < 0.05 and **p < 0.01 statistically significant compared to NC according to Dunnett’s test.