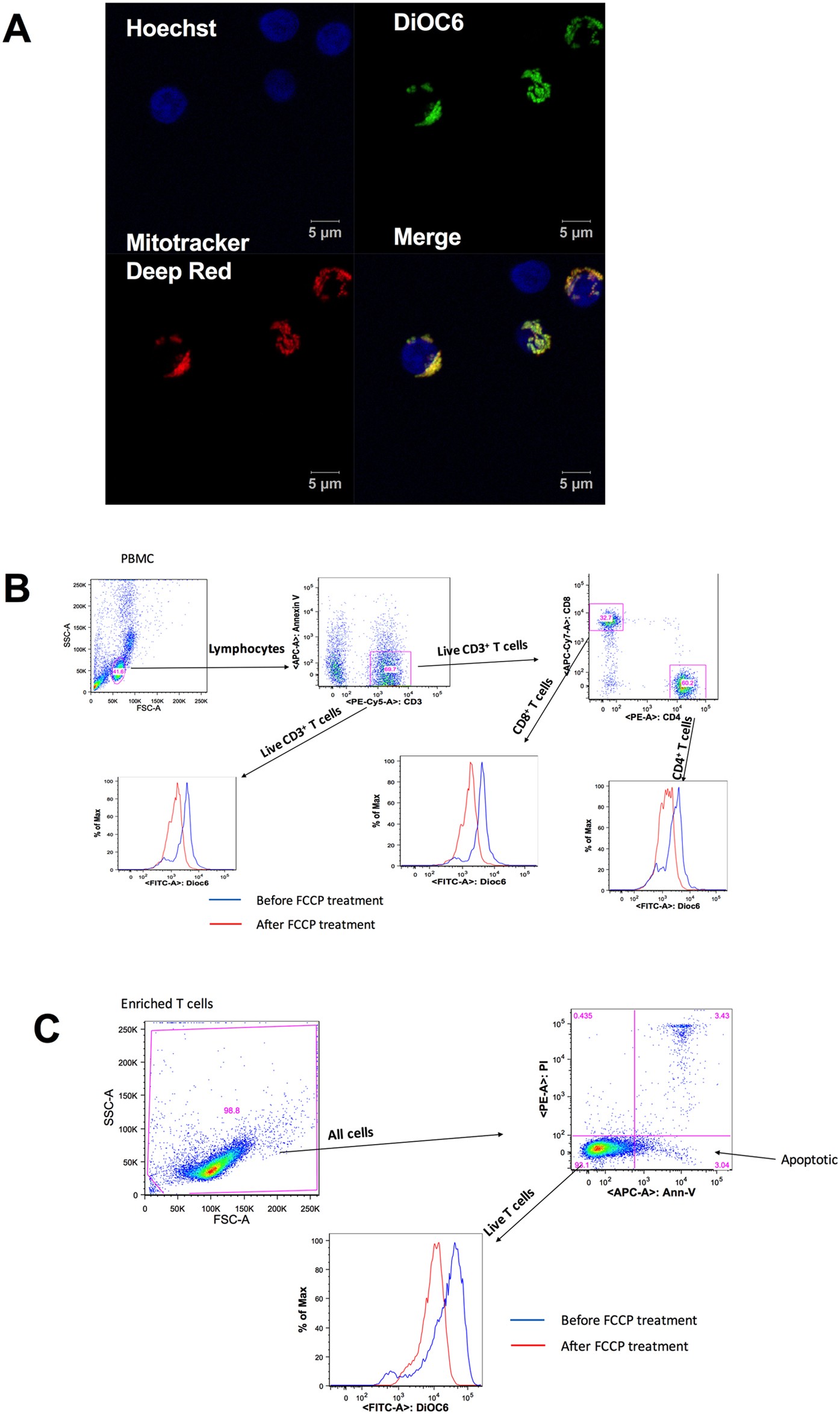
Figure 1
From: T cells display mitochondria hyperpolarization in human type 1 diabetes

Staining and gating strategies for ΔΨm measurement. (A) Confocal image shows co-localization of low dose DiOC6 (20nM) and Mitotracker Deep Red in enriched human T cells. Green: DiOC6; Red: Mitotracker Deep-Red; Blue: Hoechst 33258. (B) Gating strategy for measuring T cell ΔΨm in human PBMC. (C) Gating strategy for measuring ΔΨm and apoptosis in enriched human T cells. ΔΨm was expressed as MFI of DiOC6 that was corrected with the value from the same sample after FCCP treatment as mentioned in method session.