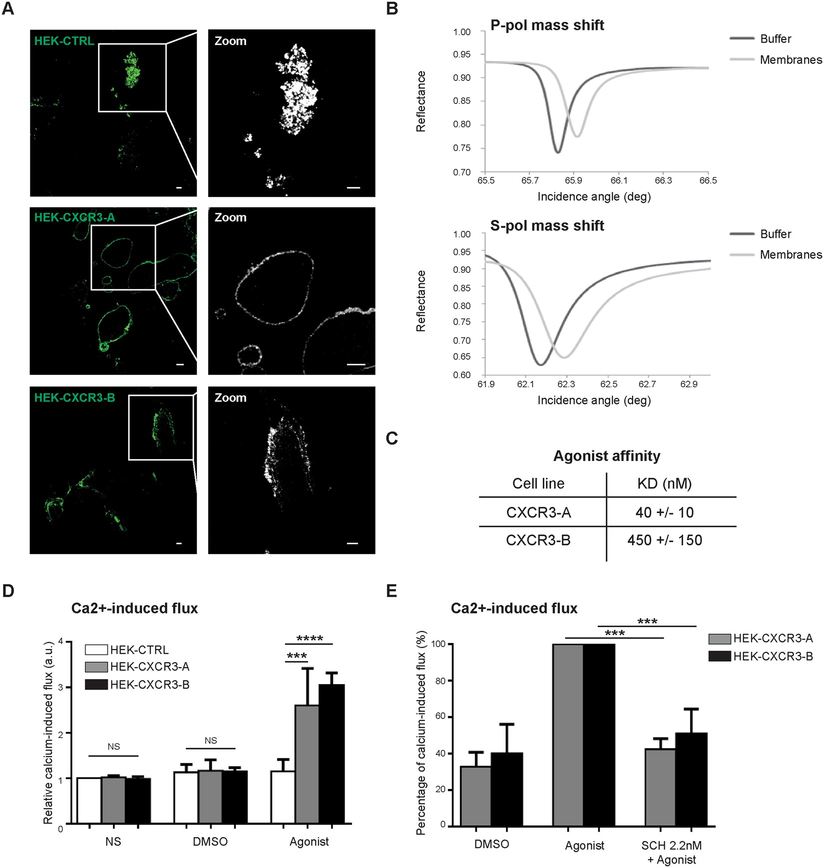
Figure 1

Conformational change and CXCR3 activation in response to agonist stimulation. (A) Immobilization of HEK-CTRL, HEK-CXCR3-A and HEK-CXCR3-B cell fragments on glass slides. Sections were observed at 630× magnification under a confocal laser-scanning microscope (Nikon eclipse Ti) and images were acquired with the NIS Image browser software. Scale: 5 µm. (B) PWR spectra for the PWR sensor before and after immobilization of the cell membrane fragments obtained with p- and s-polarized light. (C) KD values for PS372424 interaction with CXCR3-A in HEK-CXCR3-A and HEK-CXCR3-B cells. (D) Relative calcium-induced flux in HEK-CTRL, HEK-CXCR3-A and HEK-CXCR3-B cells after 20 seconds of PS372424 stimulation. a.u.: arbitrary unit. (E) Relative calcium flux in non-stimulated (DMSO) and stimulated HEK-CXCR3-A and HEK-CXCR3-B cells, pretreated or not with CXCR3 antagonist SCH546738. DMSO: negative control. All the results represent three independent experiments combined to calculate mean and SEM, and values were normalized to those obtained for the control cells. ***P < 0.001.