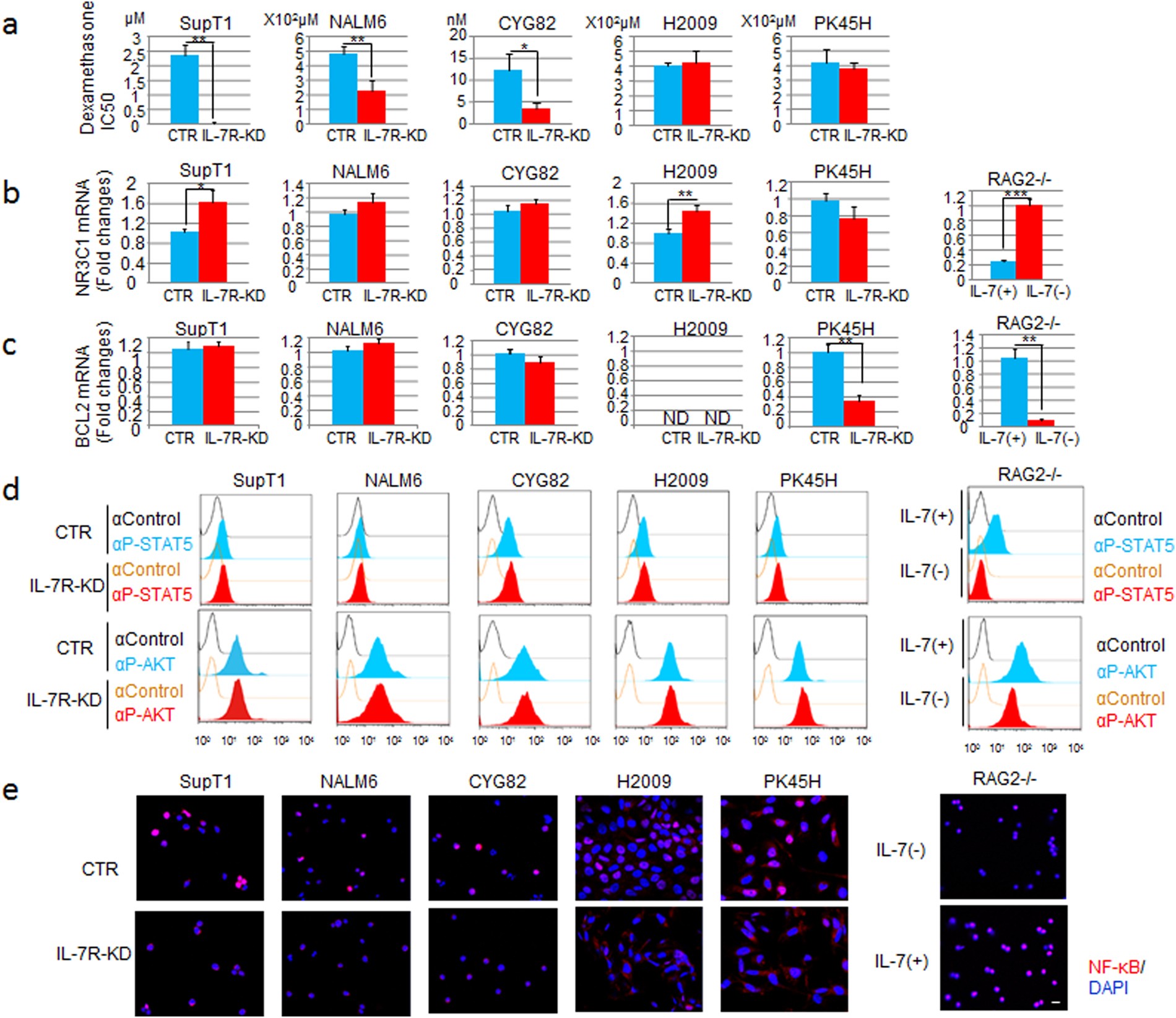
Figure 2

IL-7R KD increased steroid sensitivity in malignant lymphoid cells but not in solid tumor cells. (a) IC50 values of DEX in IL-7R- KD SupT1, NALM6, CYG82, H2009 or PK45H cells compared with the CTR (GFP-KD or NS-KD) cells. NS, non-specific shRNA; IC50, half-maximal inhibitory drug concentration. Each bar represents the mean ± SD (n = 3). *P < 0.05, **P < 0.01. (b) NR3C1 expression, as measured by quantitative RT-PCR, was evaluated between IL-7R-KD and CTR cells (left) or between IL-7-dependent RAG2−/− cells with IL-7 (+) and without IL-7 (−) (right). Each bar represents the mean ± SD (n = 3). *P < 0.05, **P < 0.01, ***P < 0.001. (c) BCL2 expression, as measured by quantitative RT-PCR, was evaluated between IL-7R-KD and CTR cells (left) or between IL-7-dependent RAG2−/− cells with IL-7 (+) or without IL-7 (−) (right). ND, not detected. Each bar represents the mean ± SD (n = 3). **P < 0.01. (d) Comparison of STAT5 (upper) or AKT (lower) phosphorylation levels between IL-7R-KD and CTR cells (left) or between IL-7-dependent RAG2−/− cells with IL-7 (+) or without IL-7 (−) (right) evaluated by flow cytometric analysis of anti-phospho-STAT5 (αP-STAT5)- or anti-phospho-AKT (αP-AKT)-labeled cells. An isotype control antibody (αControl) was used as a negative CTR. (e) NF-κB phosphorylation (red) and DAPI (nucleus, blue) immunostaining was compared between IL-7R- KD cells and CTR cells (left) or between IL-7-dependent RAG2−/− cells with IL-7 (+) or without IL-7 (−) (right). Bar, 10 μm.