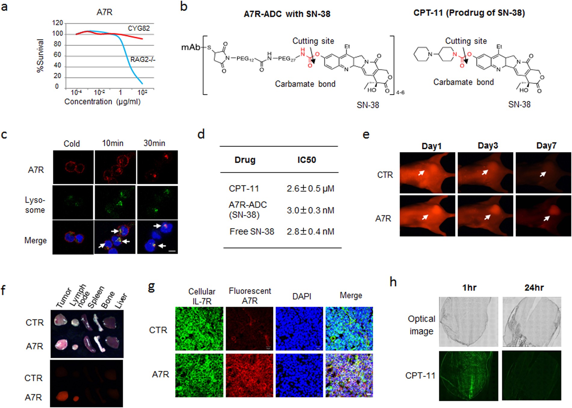
Figure 3

Preparation and characterization of A7R-ADC-SN-38. (a) In vitro cytotoxic effect of A7R against RAG2−/− or CYG82 cells. (b)Drug design of A7R-ADC-SN-38. SN-38 was conjugated to A7R via a carbamate bond (red). CPT-11, as a prodrug of SN-38, was used as a CTR with a carbamate bond (red). Arrows indicate the cleavage site. (c)Internalization of fluorescent A7R (red) into CYG82 cells was examined at 10 or 30 minutes (min) after the incubation. A low temperature (cold) incubation at 4 °C, in which the internalization was blocked, was conducted as a CTR. The arrows show merged yellow as co-localization with lysosome (green). Scale bar, 5 μm. (d) In vitro cytotoxic effect of A7R-ADC-SN-38 in CYG82 cells was compared with that of CPT-11 or free SN-38. (e) In vivo imaging analysis of CYG82 tumors was conducted using fluorescent A7R on days 1, 3 and 7 after injection. The arrows indicate each tumor position. A fluorescent isotype control antibody was used as a CTR. (f) Ex vivo imaging of A7R delivery into the tumors, lymph nodes, spleens, bones and livers in mice with CYG82 tumors. (g) The intra-CYG82 tumor distribution of fluorescent A7R (red) examined at 24 hours after injection. Immunohistochemistry with cellular IL-7R (green) and DAPI (nucleus, blue). Yellow indicates the overlap of the injected A7R and IL-7R in the tumor cells. A fluorescent isotype control antibody was used as a CTR. Scale bar, 10 μm. (h) The intra-CYG82 tumor distribution of CPT-11 (fluorescence of CPT-11, green).