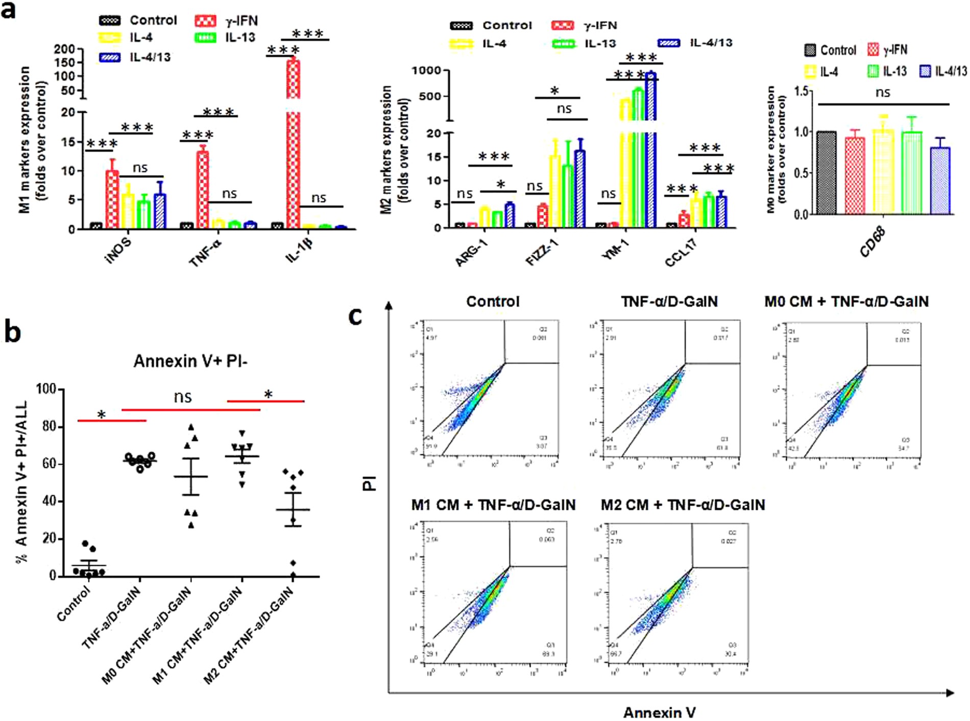
Figure 6

M2-polarized macrophages confer apoptosis resistance to hepatocytes (in vitro). M0 macrophages isolated from control mice were polarized in vitro by IFN-γ for M1 activation or IL-4/IL-13 for M2 activation. Then, conditioned media (CM) from M0, M1, and M2 macrophages were applied to primary hepatocytes for 6 hours, followed by apoptosis induction for another 12 hours. (a) The mRNA levels of M1 markers (iNOS, TNF-α, IL-1β), M2 markers (ARG-1, FIZZ-1, YM-1, CCL17), and a macrophage marker (CD68) were measured by qRT-PCR analysis. *p < 0.05, **p < 0.01, ***p < 0.001. (b and c) Hepatocyte apoptosis induced by TNF-α/D-GalN was quantitatively analysed by Annexin V-FITC/PI double-labelled flow cytometry. *p < 0.05. Data were expressed as mean ± SEM.