Figure 2
From: Sexual congruency in the connectome and translatome of VTA dopamine neurons

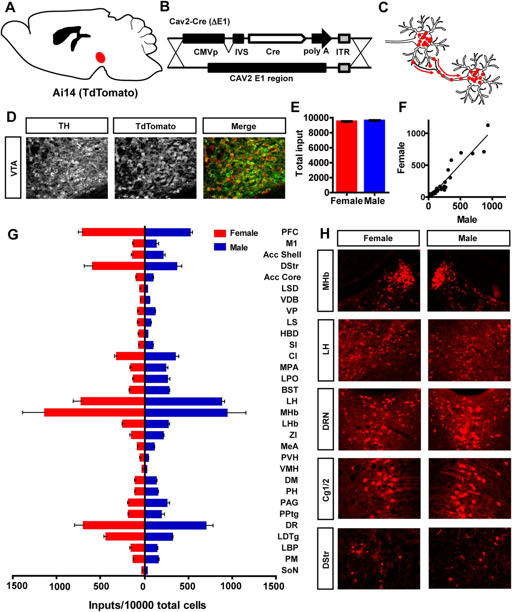
Non-cell specific CAV2-Cre viral tracing of dopamine neurons in male and female mice. (A and B) Male and female Ai14 reporter mice were injected with CAV2-Cre into the VTA. (C) Schematic retrograde transduction and tdTomato expression in inputs to the VTA. (D) Immunohistochemistry demonstrating expression of the dopaminergic marker TH and tdTomato in the VTA. (E–G) Numerous brain regions were identified as sending projections to the VTA that were highly correlated between male and female mice.