Figure 3
From: Sexual congruency in the connectome and translatome of VTA dopamine neurons

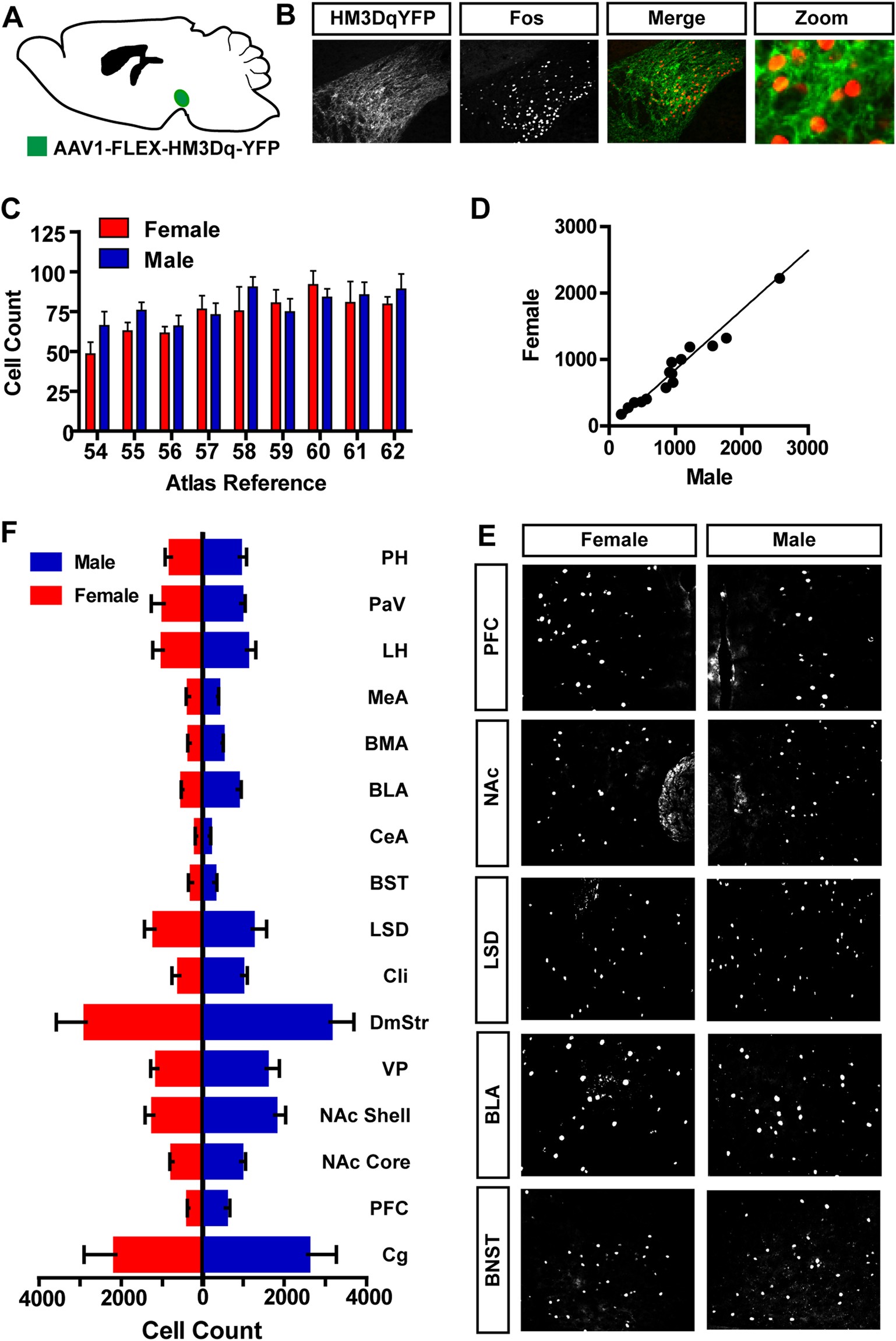
Activation of dopamine neurons induces cFos across multiple brain regions in male and female mice. (A) Schematic demonstrating the injection of AAV1-FLEX-HM4Dq-YFP into the VTA of female and male Slc6a3 Cre mice. (B) Immunohistochemistry demonstrating cFos expression in VTA dopamine neurons following injection of CNO. (C) Rostral-caudal distribution of cFos staining across the VTA following CNO injection is not different between males and females. (D–F) cFos expression across multiple brain regions following CNO injection is highly correlated between female and male mice.