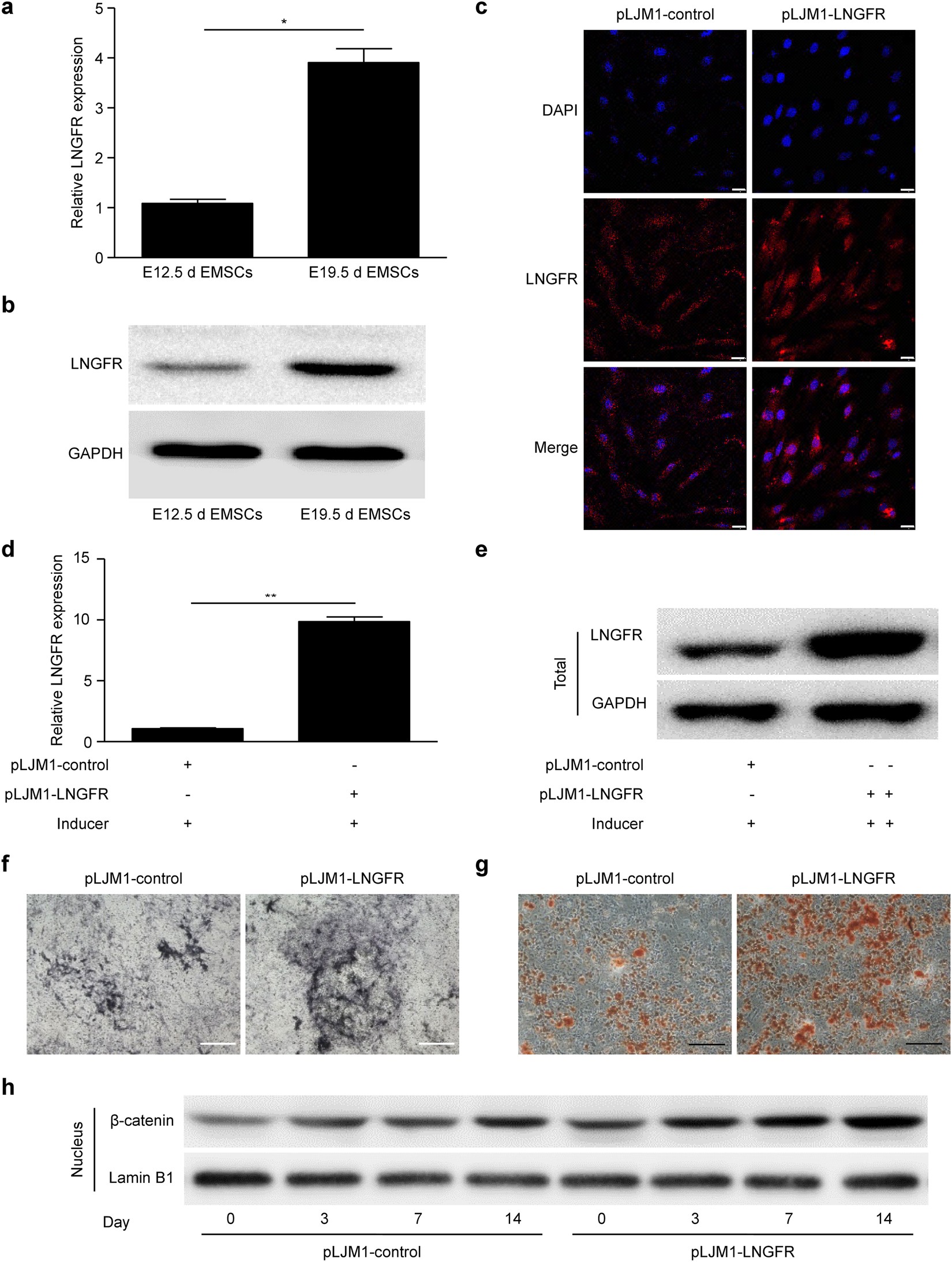
Figure 5

LNGFR overexpression increases nuclear β-catenin levels and promotes EMSC osteogenic differentiation. (a,b) The mRNA and protein levels of LNGFR in EMSCs separated at E12.5d and E19.5d were detected by (a) qPCR and (b) Western blot, respectively. Full-length blots of (b) are presented in Supplementary Figure S3a. (c) The levels of LNGFR in EMSCs stably overexpressing LNGFR and control EMSCs were detected by the immunofluorescence assays. Scale bar represents 50 μm. (d–f and h) EMSCs stably overexpressing LNGFR and control EMSCs were treated with osteogenic induction solution for 7 days. On day 3, the osteogenic induction solution was changed. On day 7, LNGFR mRNA and protein levels of LNGFR were detected by (d) qPCR and (e) Western blot, (f) the ALP staining depth was observed by optical microscopy (f), and (h) nuclear β-catenin protein levels were detected by Western blot. Full-length blots of (e) are presented in Supplementary Figure S3b. (g) EMSCs stably overexpressing LNGFR and control EMSCs were treated with osteogenic induction solution for 21 days. The osteogenic induction solution was changed every three days. Then, the mineralized nodules were photographed after alizarin red staining. GAPDH was used as a total protein control and Lamin B1 was used as a nuclear protein control in Western blot. GAPDH was used as a control in qPCR. Scale bar represents 50 μm in ALP staining and 150 μm in alizarin red staining. ALP staining, alkaline phosphatase staining; Inducer, the osteogenic induction solution; pLJM1-LNGFR, EMSCs stably overexpressing LNGFR; and pLJM1-control, control EMSCs. The results represent the mean ± SD from three independent experiments performed in triplicate. *P < 0.05 and **P < 0.01.