Figure 2

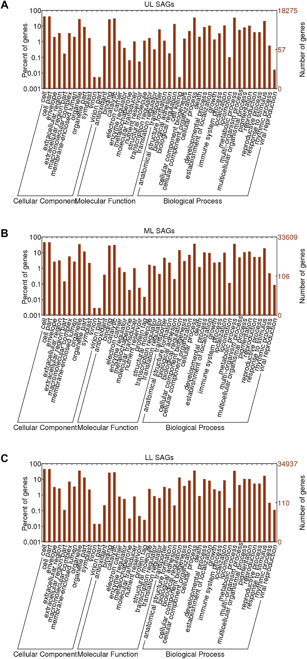
GO classification of SAGs in upper leaf (UL), middle leaf (ML) and lower leaf (LL). The X axis shows the three major categories analyzed. The Y axis shows the number of SAGs under each term.

GO classification of SAGs in upper leaf (UL), middle leaf (ML) and lower leaf (LL). The X axis shows the three major categories analyzed. The Y axis shows the number of SAGs under each term.