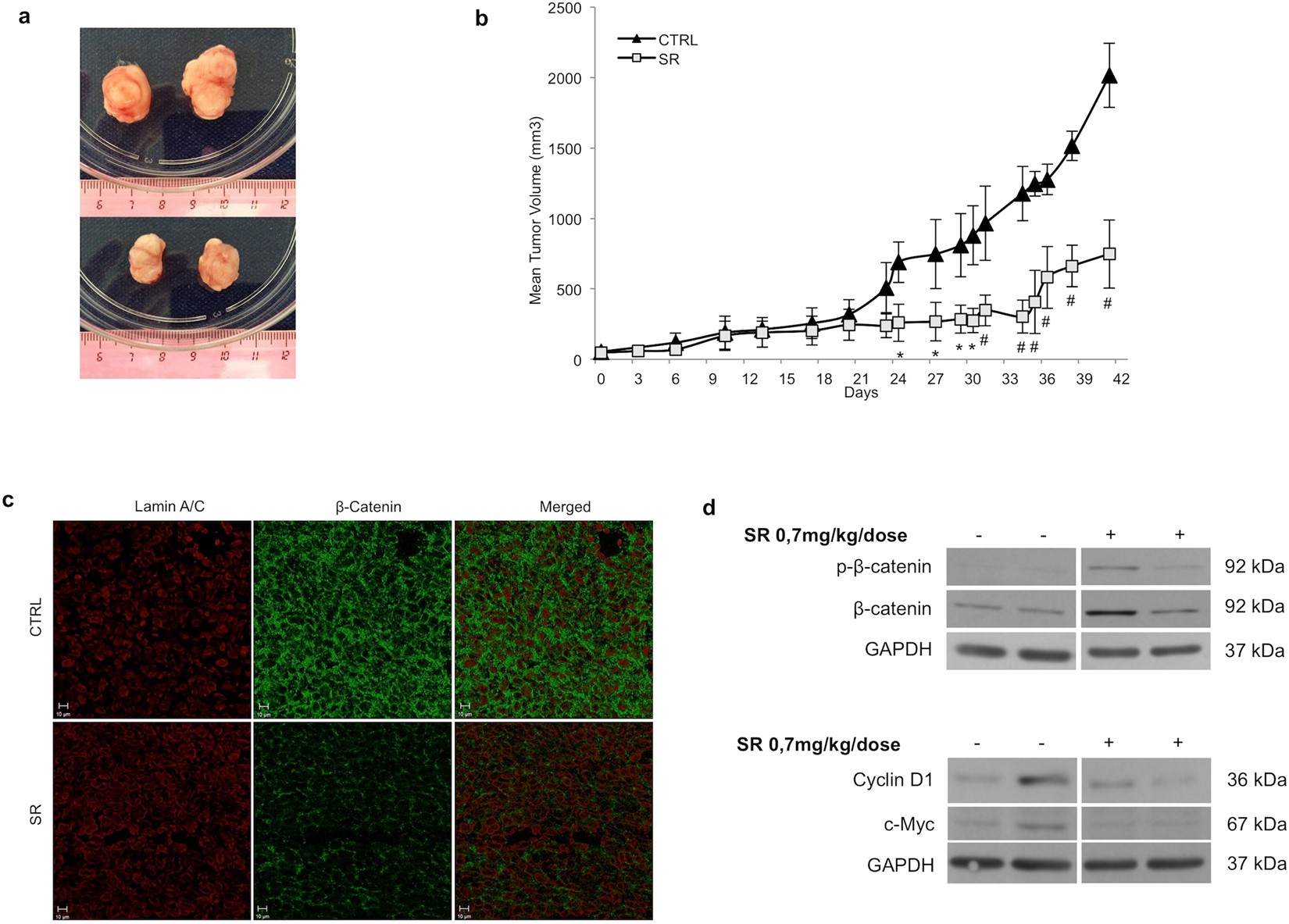
Figure 6

SR141716 reduces in vivo tumorigenicity of HCT116 through inhibition of Wnt/β -Catenin canonical pathway. (a) Representative growth of HCT116 xenografts in control (upper panel) and in treated groups (lower panel) at day 42. (b) Tumor volume growth curve after peri-tumoral injection of SR141716. Growth retardation by the compound was statistically significant for all time points labelled with * (one-way ANOVA p < 0.05) or with # (one-way ANOVA p < 0.001). (c) Immunofluorescence staining of HCT116 xenograft tumor sections (10 μm; 42 days from treatment beginning) performed for Lamin A/C (red fluorescence) and β-Catenin (green fluorescence) localization. The image shown represents 3D front view; data are representative of at least three sections from each control and treated tissue sample. (d) Western blot analysis of total and phosphorylated β-Catenin, Cyclin D1 and c-Myc in whole lysate from resected tumor tissues. Cropped blots from full-length gels are displayed in d.