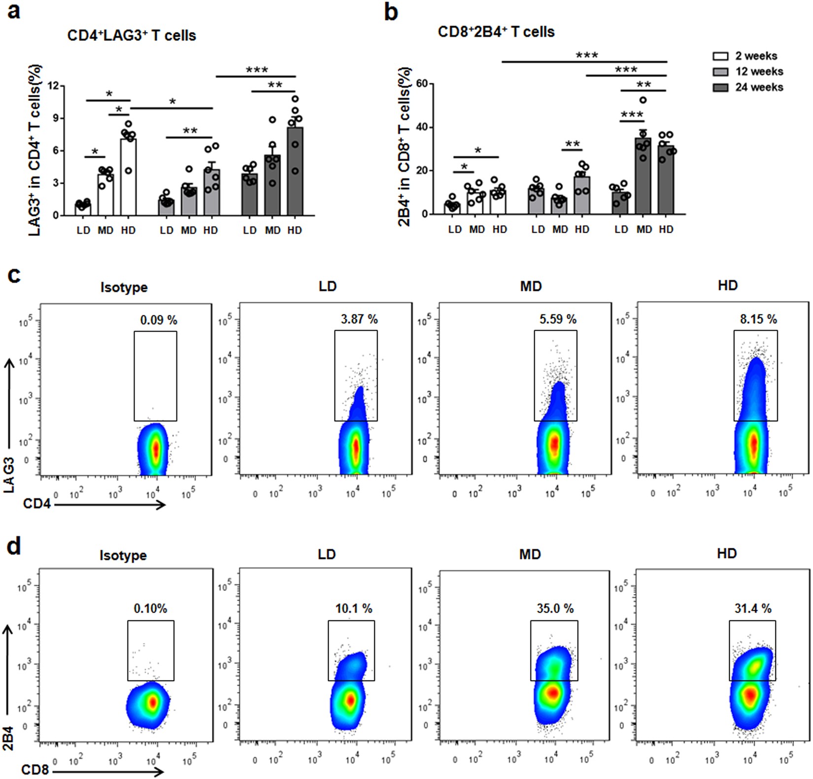
Figure 6

Co-inhibitory receptors LAG3 and 2B4 expression on CD4 T cells and CD8 T cells in mice infected with different E. multilocularis PSC inocula during the course of infection. (a) The percentage of LAG3 expression on CD4 T cells in the liver. (b) The percentage of 2B4 expression on CD8 T cells in the liver. (c) Representative FACS plots gated on CD4 T cells showing LAG3 expression in the liver after 24 weeks infection. (d) Representative FACS plots gated on CD8 T cells showing 2B4 expression in the liver after 24 weeks infection. LD: 50 PSCs; MD: 500 PSCs; HD: 2000 PSCs. Data are shown as mean ± standard error of the mean (SEM, 5–6 mice per group), *p < 0.05, **p < 0.01 and ***p < 0.001.