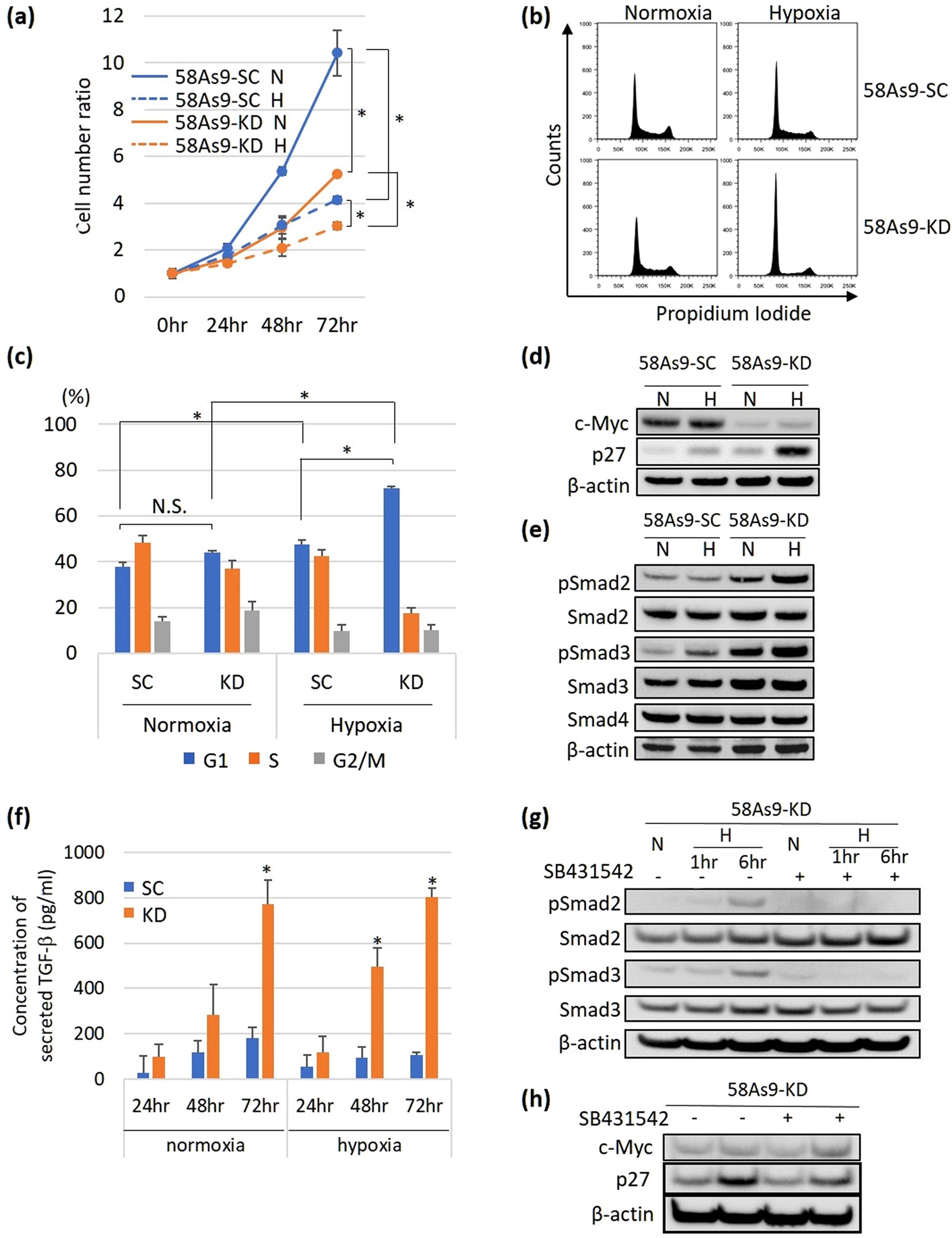
Figure 4

Cell proliferation and cell cycle analyses of 58As9 transfectants under normoxia and hypoxia. (a) Monolayer cultures of 58As9-SC (SC) and 58As9-KD (KD). The cell number ratio was estimated by dividing the cell number at 24, 48 or 72 h by the number at 0 h. The significance of the difference in the cell number ratios at 72 h between SC and KD cells was evaluated under normoxia or hypoxia. The difference in the cell number ratios was also assessed between normoxia and hypoxia in each of the SC and KD cells. P values ≤ 0.05 indicate a significant difference, as marked by an asterisk. (b) 58As9-SC and 58As9-KD cells were cultured for 24 h under normoxia and hypoxia and the cell cycle was analysed using flow cytometry. Distribution of cell number as determined by PI staining is shown. (c) Proportion of cells in the G1, S or G2/M phase of the cell cycle in 58As9-SC (SC) and 58As9-KD (KD) cells under normoxia and hypoxia. P values ≤ 0.05 indicate a significant difference, as marked by an asterisk. (d) WB analysis of c-Myc expression (upper panel), p27 (middle panel) and β-actin (lower panel) in 58As9-SC and 58As9-KD cells. N: normoxia, H: hypoxia. (e) WB analysis of the expression of TGF-β/Smad signalling pathway components in 58As9-SC and 58As9-KD cells. pSmad2: phosphorylated Smad2, pSmad3: phosphorylated Smad3. N: normoxia, H: hypoxia. (f) ELISA of TGF-β secreted from 58As9-SC (SC) and 58As9-KD (KD) cells. The TGF-β concentration (pg/ml) under normoxia and hypoxia was determined at the indicated times. Statistical comparison of the TGF-β concentration between normoxia and hypoxia was performed. P values ≤ 0.05 indicate a significant difference, as marked by an asterisk. (g) WB analysis of pSmad2/3 expression after treatment with 5 μg of the TGF-β inhibitor SB431542 in 58As9-KD cells. Expression of Smad2/3 and pSmad2/3 was analysed in 58As9-KD cells under normoxia (N) and hypoxia (H) in the presence or absence of SB431542 (5 µM) for 1 and 6 hr. (h) WB analysis of c-Myc and p27 in 58As9-KD cells, treated with or without SB431542 (5 µM) under normoxia (N) or hypoxia (H) for 24 hr. The experiments were performed in triplicate and repeated three times.