Figure 2
From: Oleic acid induces apoptosis and autophagy in the treatment of Tongue Squamous cell carcinomas

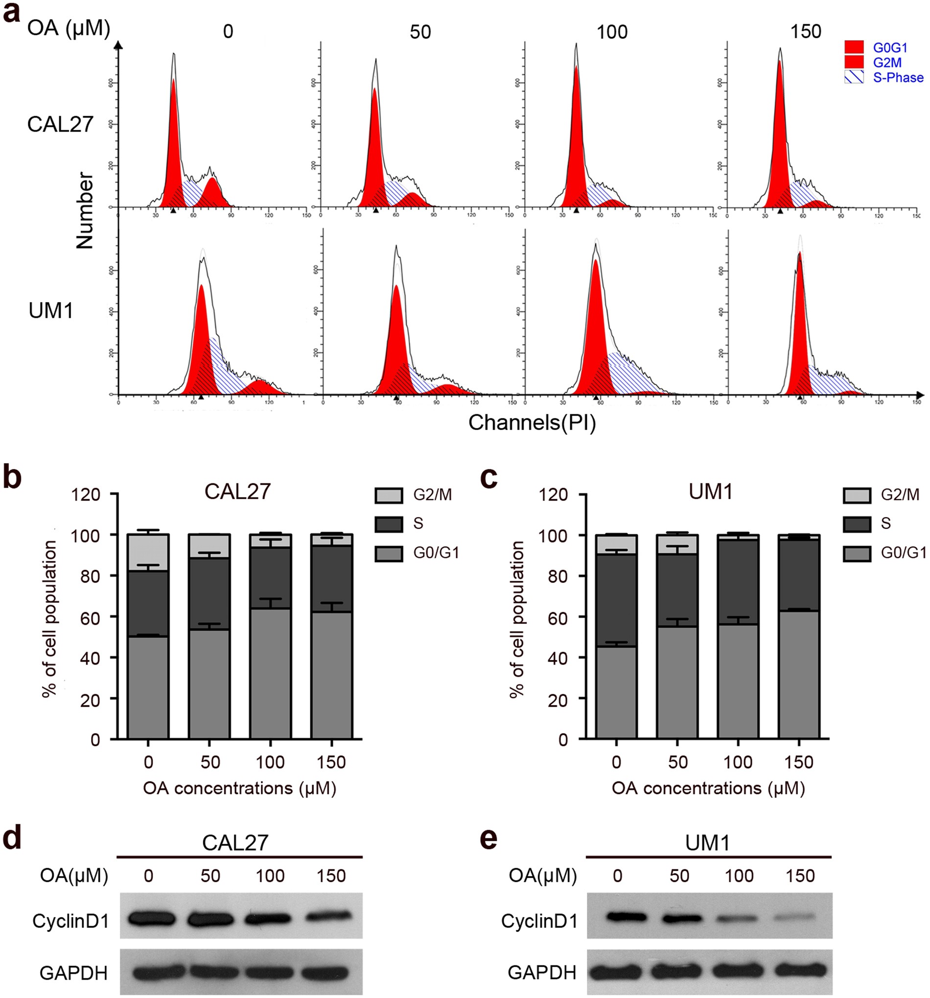
OA induces cell cycle arrest in the G0/G1 phase in TSCC cells. The TSCC cells were treated with different concentrations of OA (0, 50, 100, or 150 μM) for 24 h. (a) The flow cytometric histograms show the cell cycle arresting effect of OA in CAL27 and UM1 cells. (b,c) Cell cycle arrest during the G0/G1, S, and G2/M phases was found after treatment with OA. The results are presented as the mean ± standard deviation for three independent experiments. (d,e) The G0/G1 cell cycle regulator CyclinD1 was detected by Western blot. GAPDH was used as the internal control.