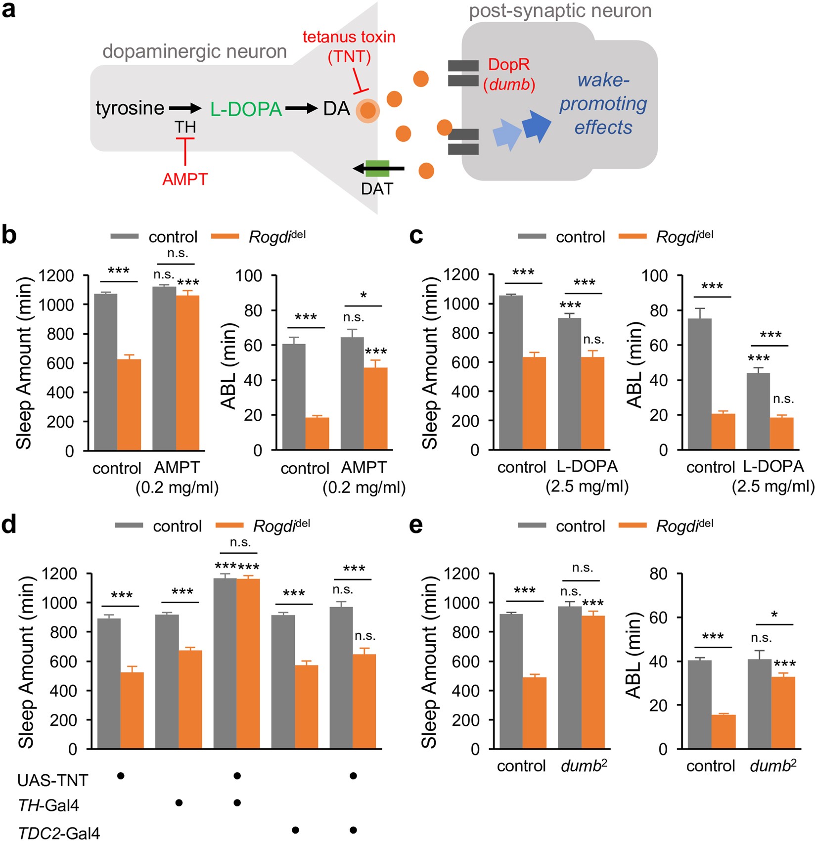
Figure 4

A dopaminergic pathway mediates the wake-promoting effects of Rogdi mutation. (a) A schematic of a dopaminergic synapse. AMPT, alpha-methyl-p-tyrosine (an inhibitor of tyrosine hydroxylase); DA, dopamine; DAT, dopamine transporter; DopR, D1-like dopamine receptor; L-DOPA, L-3,4-dihydroxyphenylalanine (a precursor of DA); TH, tyrosine hydroxylase. (b) Oral administration of AMPT rescues short baseline sleep in Rogdi mutants. Sleep behaviors in individual flies were analyzed similarly to the data presented in Fig. 1. Gray and orange bars indicate wild-type (w 1118) and Rogdi del mutant backgrounds, respectively. Data represent average ± SEM (n = 30–63). Two-way ANOVA detected significant interaction between Rogdi mutation and AMPT effects on sleep amount (F[1,155] = 71.13, P < 0.0001) and average sleep bout length (ABL) (F[1,155] = 9.102, P = 0.0030). (c) Rogdi mutation desensitizes the wake-promoting effects of L-DOPA (n = 34–63). Two-way ANOVA detected significant interaction between Rogdi mutation and L-DOPA effects on sleep amount (F[1,185] = 8.59, P = 0.0038) and ABL (F[1,185] = 10.2, P = 0.0017). (d) Blocking synaptic transmission in dopaminergic (TH > TNT, tetanus toxin light chain) but not octopaminergic (TDC2 > TNT) neurons masks the wake-promoting effects of Rogdi mutation (n = 23–80). Two-way ANOVA detected significant interaction of Rogdi mutation with TH > TNT (F[2,230] = 15.42, P < 0.0001) but not with TDC2 > TNT (F[2,191] = 0.1922, P = 0.8253). (e) Hypomorphic mutation in a dopamine receptor gene, dumb, suppresses the short sleep phenotypes in Rogdi mutants (n = 30–126). Two-way ANOVA detected significant genetic interaction between Rogdi and dumb mutations on sleep amount (F[1,280] = 44.72, P < 0.0001) and ABL (F[1,280] = 28.05, P < 0.0001). n.s., not significant, *P < 0.05, ***P < 0.001 to no-drug or heterozygous controls in the same genetic backgrounds as determined by Tukey post hoc test.