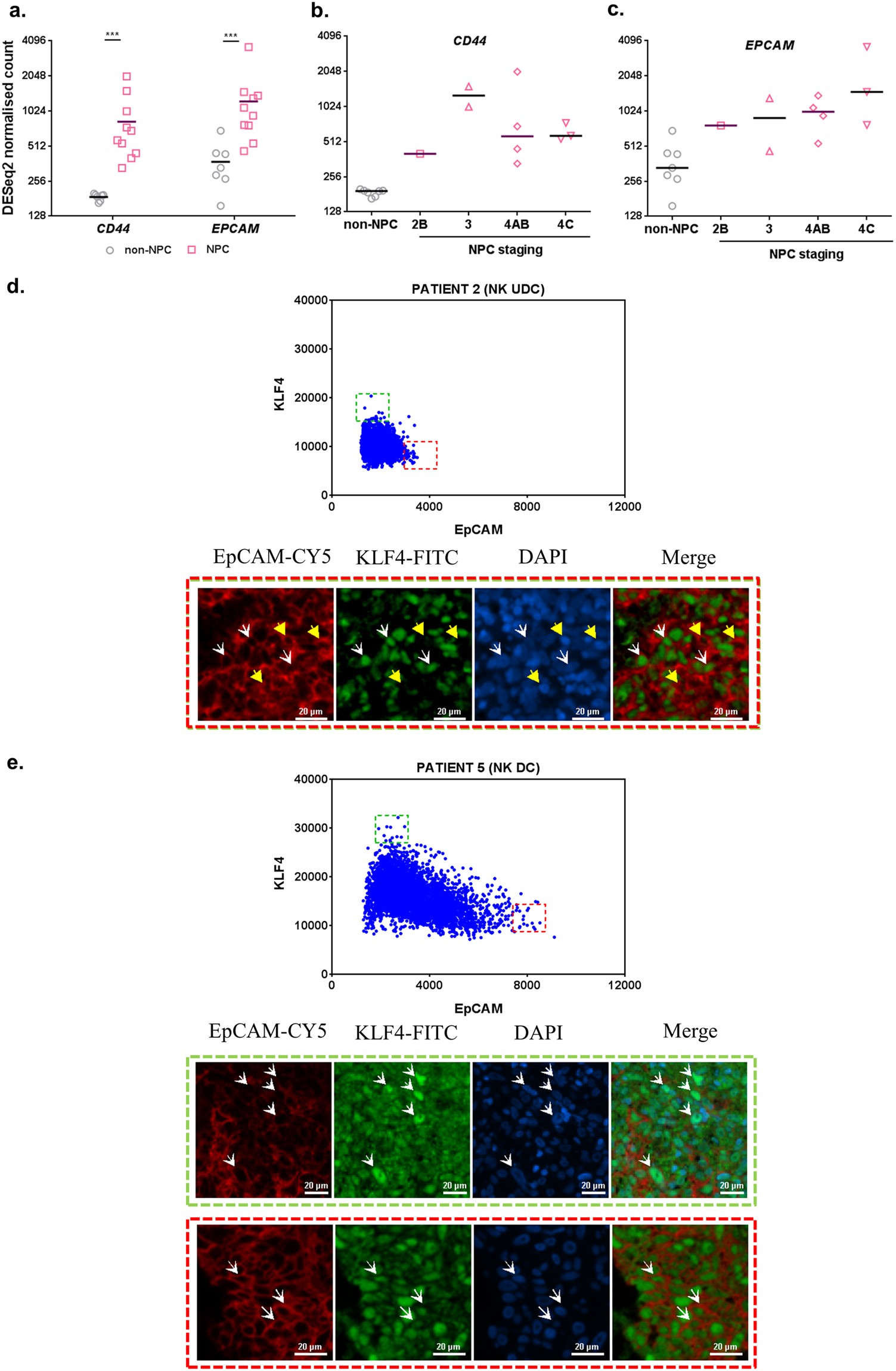
Figure 7

Expression of selected transcripts and proteins in non-NPC and NPC specimens. (a) RNA-seq data from non-NPC and NPC specimens were analysed for CD44 and EPCAM expression. (b) CD44 and (c) EPCAM expression was also individually analysed according to NPC disease staging. Results, median of 7 non-NPC or 10 NPC specimens for RNA-seq. (d) Co-staining of EpCAM and KLF4 in a patient specimen with non-keratinising (NK) undifferentiated carcinoma (UDC). Scatter plot of mean fluorescence intensities for EpCAM and KLF4 shows cells with high EpCAM and low KLF4 co-expressions highlighted in red dotted box, and low EpCAM high KLF4 cells highlighted in green dotted box. Yellow arrow head shows representative tumour cells from red dotted box. White arrow head shows representative tumour cells from green dotted box. (e) Co-staining of EpCAM and KLF4 in a patient specimen with non-keratinising (NK) differentiated carcinoma (DC). Scatter plot of mean fluorescence intensities for EpCAM and KLF4 shows cells with high EpCAM and low KLF4 co-expressions highlighted in red dotted box, and low EpCAM high KLF4 cells highlighted in green dotted box. Representative cells from red and green dotted boxes are highlighted by white arrow head in the corresponding images. All images were captured using 20X objective. ***p < 0.001.