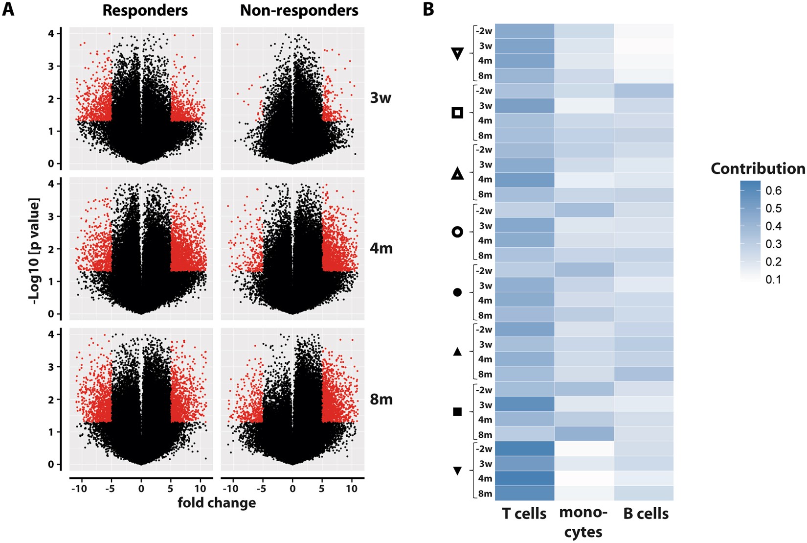
Figure 2

Global DNA methylation changes in aPBMCs of responders and non-responders. (A) Volcano plot showing the differential DNA methylation at 3 weeks, 4 months and 8 months compared to the time point before BCG. The red dots represent the promoters where the difference in methylation (β values) as compared to before BCG was greater than 5-fold. Red dots on the left represent the promoters with a loss of methylation while those on the right represent the promoters with a gain of methylation. (B) Heat map showing the individual cell types’ contribution to DNA methylation. Darker color represents a higher contribution.