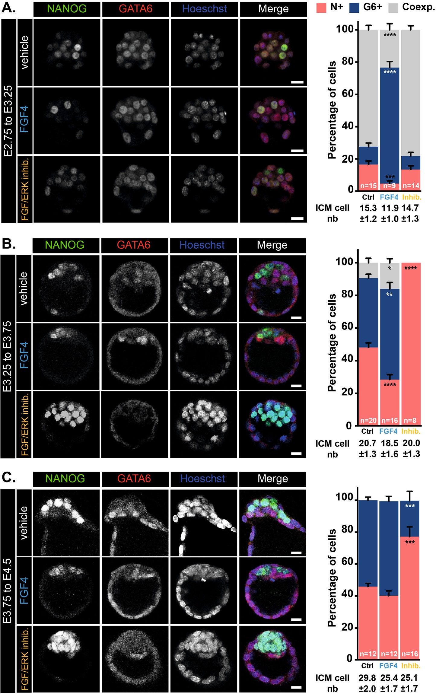
Figure 1

Modulation of FGF/ERK signaling during early mouse development. Immunodetection of NANOG (green) and GATA6 (red) in embryos cultured from E2.75 to E3.25 (A), E3.25 to E3.75 (B), E3.75 to E4.5 (C) and distribution of ICM cells expressing NANOG (N+, red), GATA6 (G6+, blue) or both markers (Coexp., grey). Pictures correspond to a projection of 5 confocal optical slices. Scale bar: 20 µm. Statistical Mann–Whitney tests are indicated when significant (*p < 0.05, **p < 0.01; ***p < 0.001, ****p < 0.0001). Error bars indicate SEM. n, number of embryos analyzed.