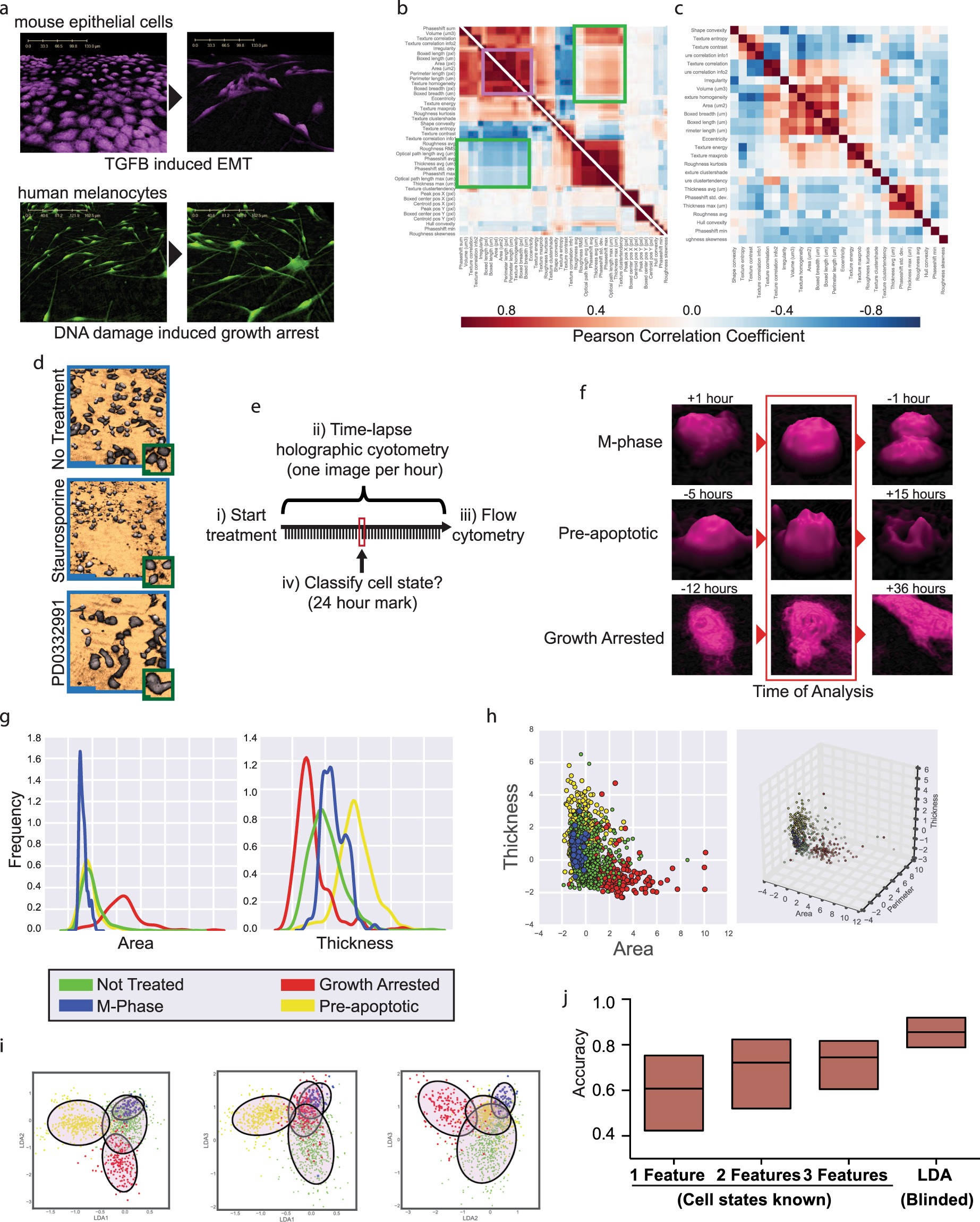
Figure 1

Classification of homogeneous populations. (a) Representative DHM images for two cell state transitions: EMT (top, NuMuG cells treated with TGFB) and DNA damage (bottom, primary human melanocytes treated with Doxorubicin). (b) Two split representative feature correlation matrices for mammary epithelial cells undergoing EMT (bottom left) and human melanoma cells undergoing growth arrest (top right). Areas of conserved (purple) or non-conserved (green) correlations are highlighted. (c) Minimal correlation matrix from thirty-five experiments, each containing ~1,000–10,000 cells. (d) Representative DHM images of indicated treatments. Zoomed insets show similarity of individual cells within populations. (scale bars: 100microns (blue), 10microns (green)). (e) Strategy for DHC-based classification using cells of verified state. (f) Representative images of cells designated as M-phase, pre-apoptotic, or growth arrested. Cell fates verified after the analyzed 24-hour time-point. (g) Distribution of area and thickness for each cell state. (h) 2D and 3D scatter plots of feature distribution for each cell state. (i) Each plane from three-dimensional LDA space (Fig. S5) derived using twenty-six features, demonstrating clusters of pre-apoptotic (yellow), growth-arrested (red), non-treated (green) or M-phase (blue) cells. (j) Distribution of percent accuracy of cell classification across all experiments using single, double or triple feature sets versus machine-learning based phenotypic profiling. Plots g-i used 470 pre-apoptotic, 195 growth arrested, 66 M-phase, and 1527 non-treated cells.