Figure 1
From: Activation of miR-34a-5p/Sirt1/p66shc pathway contributes to doxorubicin-induced cardiotoxicity

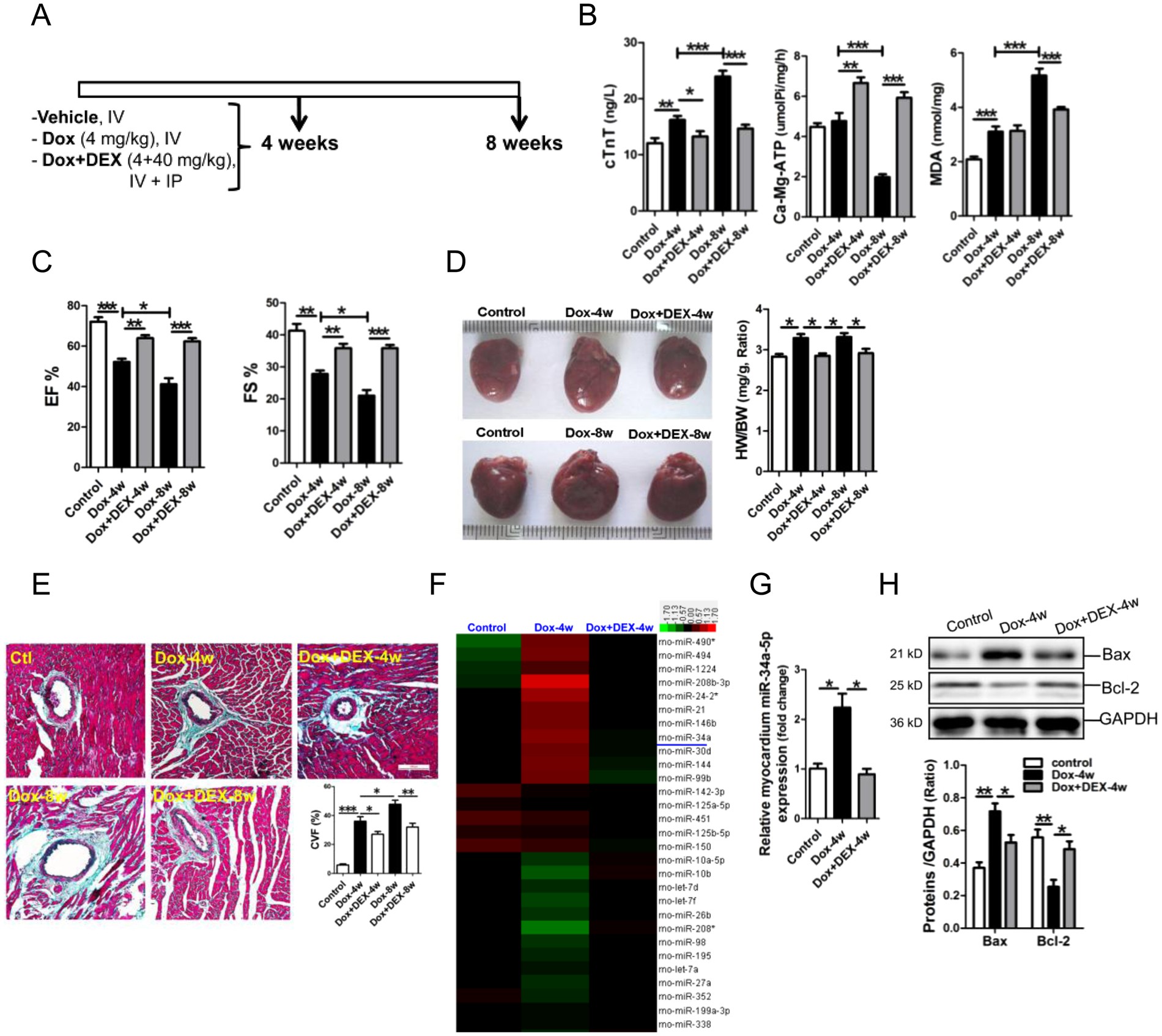
miR-34a-5p was upregulated in the myocardium of rats received Dox treatment. (A) Schematic outline of rats received Dox and DEX treatments and study time-points. (B) Determinations of plasma MDA, cTnT and Ca-Mg-ATP in rats. (C) Assessment of rat cardiac function by echocardiography. (D) Morphology of rat hearts in each group. (E) Masson trichrome stainning. The scale bar was 100 μm. (F) Heatmap of dysregulated miRNAs over 1.5 fold in rat myocardium. (G) Expression of miR-34a-5p in rat myocardium by RT-qPCR assay. (H) Protein expression of Bax and Bcl-2 in rat myocardium by Western blot assay. Data are shown as mean ± sem, *p < 0.05, **p < 0.01, ***p < 0.001. n = 5–8.