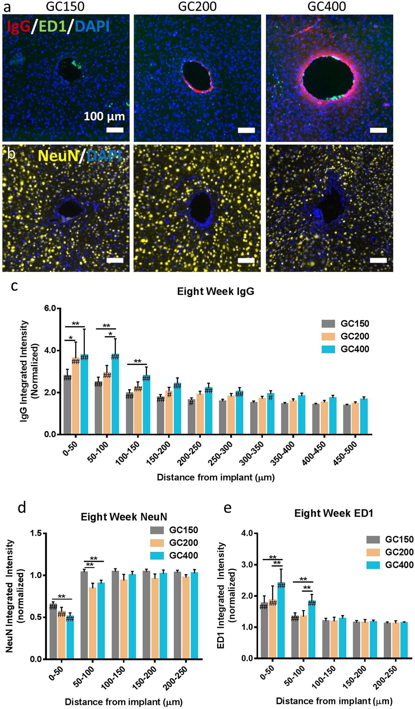
Figure 2

Increasing implant diameter has additional effects on the biological response at 8 weeks post implantation. (a) Representative IF images of the IgG and ED1 reactivity around implants at 8 weeks post implantation (scale bar 100 μm). (b) Representative IF images of the NeuN staining around glass capillary implants at 8 weeks post implantation. (Scale bar 100 μm). (c,d,e) IgG, NeuN, and ED1 staining around the implants at eight weeks post implantation. Animals with increased diameter implants were found to have increased BBB permeability, IgG (d) decreased neural density, and (e) increased activated macrophages staining in the region directly surrounding the implant location. **p < 0.01, *p < 0.05 indicates a statistically significant difference between cohorts at a given distance from the implant interface. No significant differences were observed beyond the distances shown in the figures. ##p < 0.01, #p < 0.05 indicates a statistically significant difference compared to background. Cohort sizes: GC150: n = 18, GC200: n = 7, GC400: n = 10. Each n corresponds to an individual animal. A minimum of four sections were analyzed per animal.