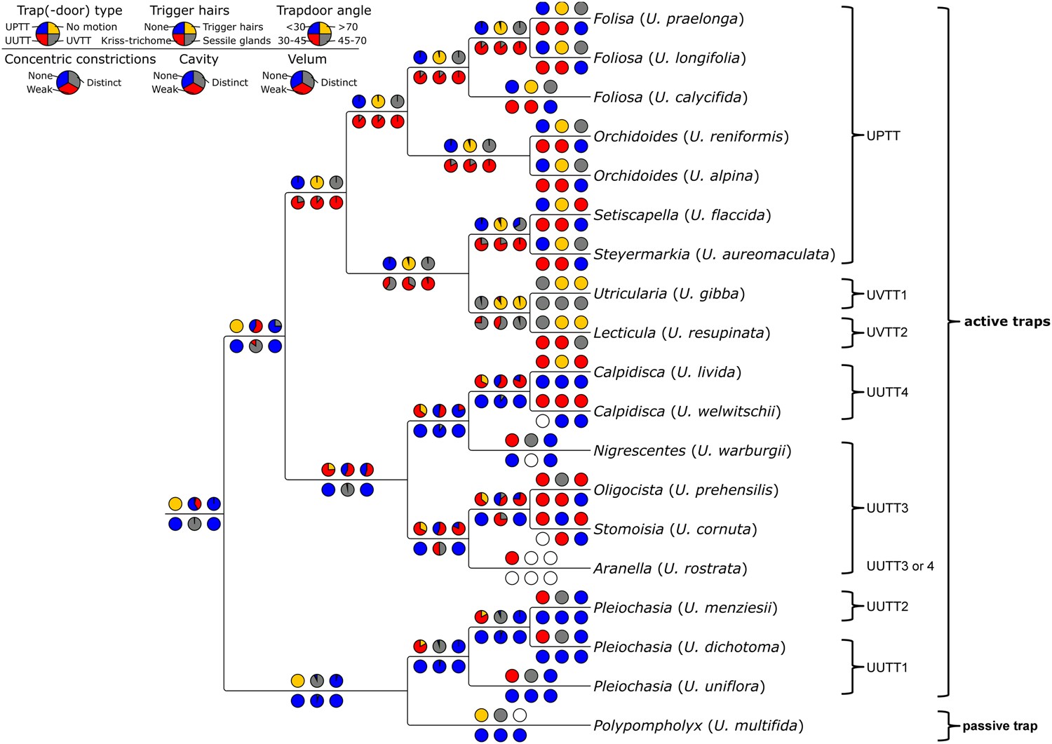
Figure 18
From: Trap diversity and character evolution in carnivorous bladderworts (Utricularia, Lentibulariaceae)

Relative state probabilities of trap characters at ancestral nodes. Positions of characters on branches (three above branches, three below branches) and colours of individual character states in the pie chart labels as indicated in the legend (top left). Full circle (all possible states; probability = 1.0, 100%) is divided into sectors (representing states) that each visualize the probability (<=0) of their state being the ancestral state at a given node. In the legend, all states have equal probability to indicate all colours/states.