Figure 1
From: RORα2 requires LSD1 to enhance tumor progression in breast cancer

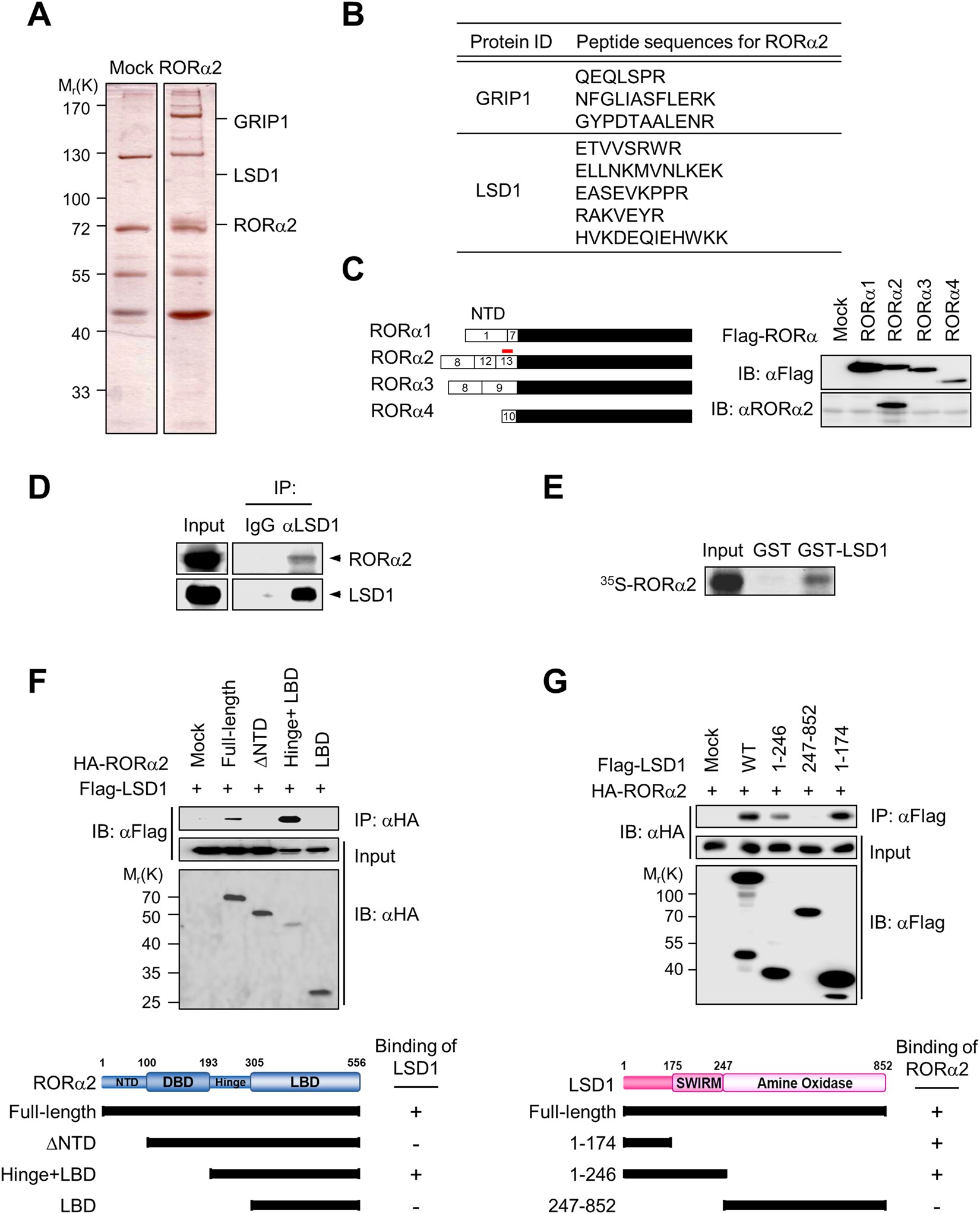
Identification of LSD1 as a binding partner of RORα2. (A) RORα2-binding proteins were purified from extracts obtained from HEK293 cells stably expressing Flag-tagged RORα2 by co-immunoprecipitation using anti-Flag antibody. The bound proteins were resolved by SDS-PAGE and prepared for LC-MS/MS analysis. (B) Peptide sequences of RORα2-associated polypeptides obtained from LC-MS/MS analysis. (C) A schematic diagram of isoforms of the RORα. Numbers in the boxes represent exon numbers that constitute the NTD of RORα1, RORα2, RORα2 and RORα4. Location of antigen that used to generate specific RORα2 antibody is marked with red line (left panel).Validation of RORα2-specific antibody by immunoblot using cell extracts obtained from HEK293T overexpressing mock, RORα1, RORα2, RORα3 and RORα4 (right panel). (D) Co-immunoprecipitation of endogenous RORα2 with LSD1 in HEK293T cells. (E) GST pull-down assay was conducted using in vitro-translated 35S-methionine-labeled RORα2 with GST-LSD1 protein. (F) Co-immunoprecipitation assay using anti-HA antibody revealed that the hinge domain of RORα2 is sufficient to bind LSD1. Whole-cell extracts and co-immunoprecipitated material with anti-Flag antibody were analyzed by immunoblot against anti-HA or anti-Flag antibody (upper panel). Illustration of the deletion fragments of RORα2 is shown in bottom panel. (G) Co-immunoprecipitation assay using anti-Flag antibody revealed that the SWIRM domain of LSD1 is sufficient to bind RORα2. Whole-cell extracts and co-immunoprecipitated material with anti-Flag antibody were analyzed by immunoblot against anti-HA or anti-Flag antibody (upper panel). Illustration of the deletion fragments of LSD1 is shown in bottom panel.