Figure 3
From: RORα2 requires LSD1 to enhance tumor progression in breast cancer

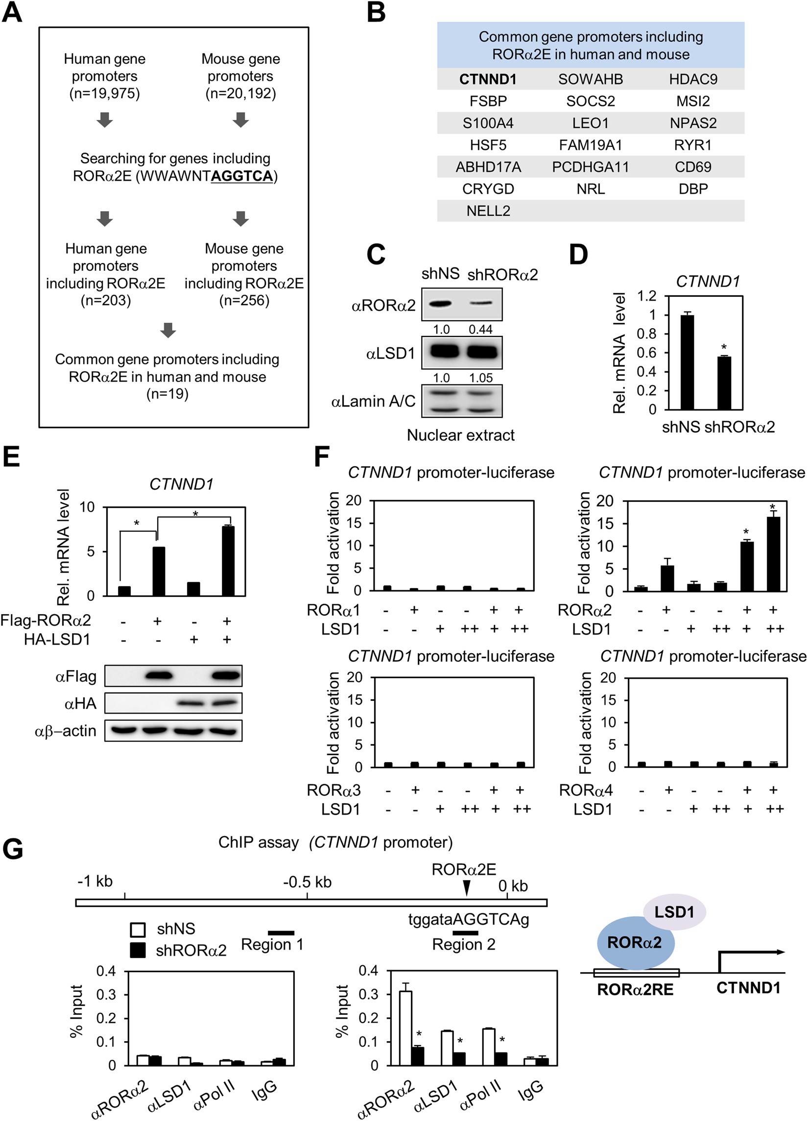
Identification of RORα2-dependent target genes exemplified by CTNND1. (A) Flow chart showing the strategy for the identification of RORα2-dependent genes. W: A, G; N: A, T, G, C. (B) Common gene promoters including RORα2 response element (RORα2E) in human and mouse. (C) Efficacy of RORα2 knockdown by shRORα2 in HEK293T cells is shown by immunoblot analysis. Band intensities were quantified using Image J, normalized relative to the quantity of their respective anti-Lamin A/C bands. (D) Quantitative RT-PCR analysis shows CTNND1 mRNA level after knockdown of RORα2 in HEK293T cells. The quantity of mRNA was normalized by HPRT. Data are represented as mean ± S.E.M. for three independent experiments. P value is shown from Student’s t test analysis. *p < 0.001. (E) Quantitative RT-PCR analysis of CTNND1 mRNA level in HEK293T cells in the presence of RORα2 and LSD1. The quantity of mRNA was normalized by HPRT. Data are represented as mean ± S.E.M. for three independent experiments. P value is shown from Student’s t test analysis. *p < 0.005. Expression of RORa2 and LSD1 was presented by immunoblot analysis (bottom panel). (F) Transcriptional activation of the CTNND1 promoter-luciferase reporter by all RORα isoforms was analyzed. Transcriptional activation of CTNND1 by RORα2 is enhanced by LSD1 in a dose-dependent manner. Data are represented as mean ± S.E.M. for three independent experiments. P value is shown from Student’s t test analysis. *p < 0.001 compared to lane 2. (G) ChIP assay was performed on the CTNND1 promoter in the absence or presence of RORα2 shRNA (left panel). Occupancy of the promoter by LSD1, RORα2, and RNA polymerase II is indicated. Recruitment of LSD1 and RNA polymerase II on RORα2E on the CTNND1 promoter was restricted by RORα2 knockdown. P value is shown from Student’s t test analysis. *p < 0.001 compared to control. Upper illustration represents location of RORα2E on CTNND1 promoter. Proposed model of LSD1 serving as a co-activator for RORα2 transcriptional activity on promoter of target gene, CTNND1 (right panel).