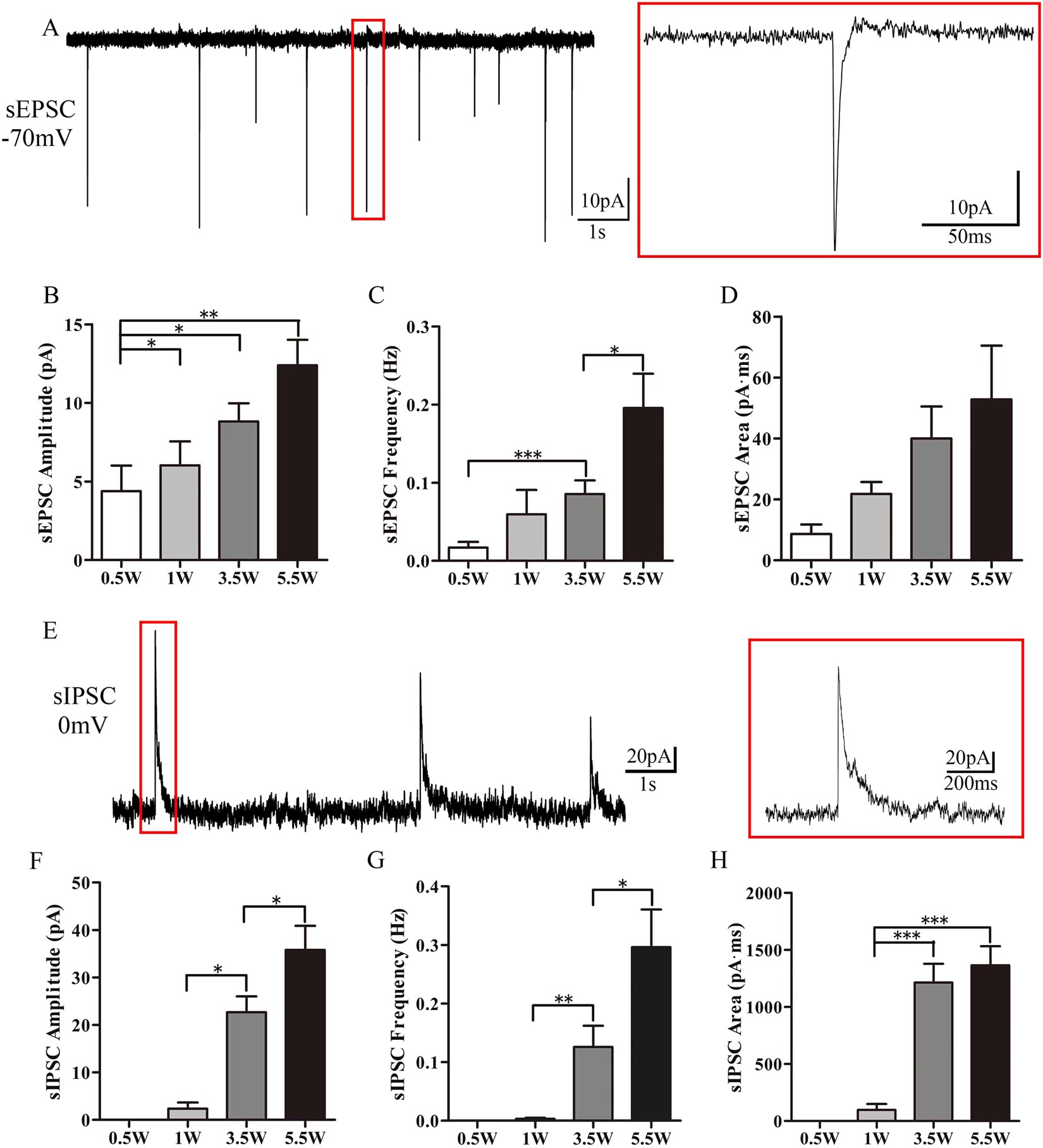
Figure 6

Frequency of sEPSCs and sIPSC progressively increased. (A) Example sEPSC traces recorded from a cultured cell. (B) The amplitude of the EPSCs increased. (C) The frequency of EPSC increased. (D) The charges transferred between cultured cells increased. (E) Example sIPSC traces recorded from a cultured cell. (F) The amplitude of sIPSC increased. (G) The frequency of sIPSC increased. (H) The charges transferred between cultured cells increased.