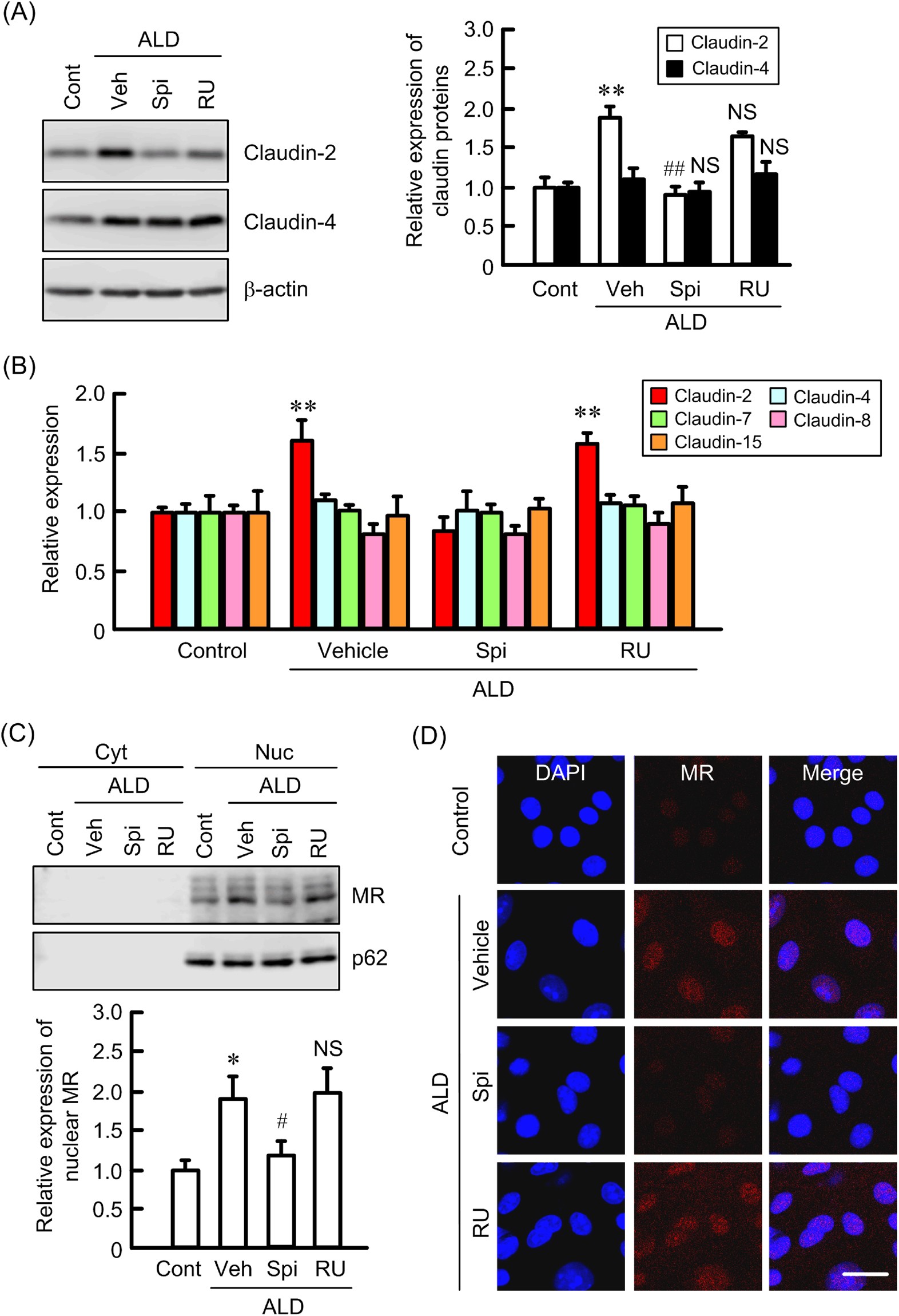
Figure 5

Inhibition of ALD-induced increase in claudin-2 expression by spironolactone. (A) Cells were treated with 50 nM ALD for 24 h in the presence and absence of 10 μM spironolactone (Spi) or 10 μM RU-486 (RU). Control cells (Cont) were not treated with these drugs. Vehicle (Veh) was treated with dimethylsulfoxide. Cytoplasmic extracts including membrane and cytoplasmic proteins were prepared from three independent preparations and immunoblotted with anti-claudin-2, -4, or β-actin antibody. The contents of claudins were represented relative to the values in control. (B) After isolation of total RNA, real-time RT-PCR was performed using primers pair of mouse claudin-2, -4, and β-actin. (C) The cells were treated with ALD for 2 h in the presence and absence of Spi or RU. Nuclear (Nuc) and cytoplasmic (Cyt) fractions were prepared from four independent preparations and immunoblotted with anti-MR or nucleoporin p62 antibody. (D) Cells were stained with MR (red) and DAPI (blue). The scale bar represents 10 μm. **P < 0.01 and *P < 0.05 significantly different from control. ##P < 0.01 significantly different from vehicle. NS, not significantly different from vehicle.