Figure 3

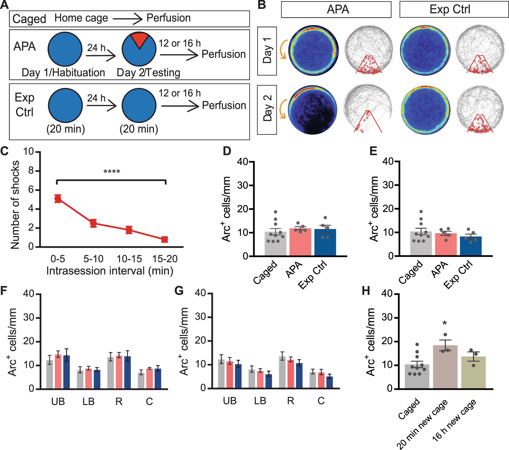
Number of Arc+ cells in the granule cell layer returns to baseline levels within 12 h of exposure to experimental arena. (A) Schematic representation of the experimental approach. Arena is indicated in blue, while the shock zone is indicated in red. (B) Heat maps and representative tracks during Day 1 and Day 2 of APA (left) and Exp Ctrl (exposure control; right) mice, showing APA mice developing place-specific avoidance for the shock zone during the test. Heat maps represent the merged maps of all mice, where the color of a pixel represents the average trajectory of tracks at that location (blue = low, red = high proportion of time). The gray line represents the path of a single mouse and each entry into the shock zone (red sector) is visualized by a small red circle. Orange arrow indicates the counter-clockwise rotation of the testing arena. Performance in the APA task (C) and quantification of overall Arc expression in the dentate granule cell layer of APA (red bars) and Exp Ctrl (blue bars) mice 12 h (D) and 16 h (E) after behavior, compared to caged control mice (gray bars). Quantification of Arc expression in different dentate granule cell layer subdomains of caged mice (gray bars), APA (red bars), and Exp Ctrl (blue bars) mice 12 h (F) and 16 h (G) after behavior. (H) Quantification of Arc expression in the dentate granule cell layer of caged mice (gray bar), 20 min ‘new cage’ mice (light purple bar), and 16 h ‘new cage’ (olive bar) mice. Data represent mean ± SEM. *P < 0.05, ****P < 0.0001. UB, upper blade; LB, lower blade; R, rostral; C, caudal.