Figure 1
From: Omega-6 and omega-3 oxylipins are implicated in soybean oil-induced obesity in mice

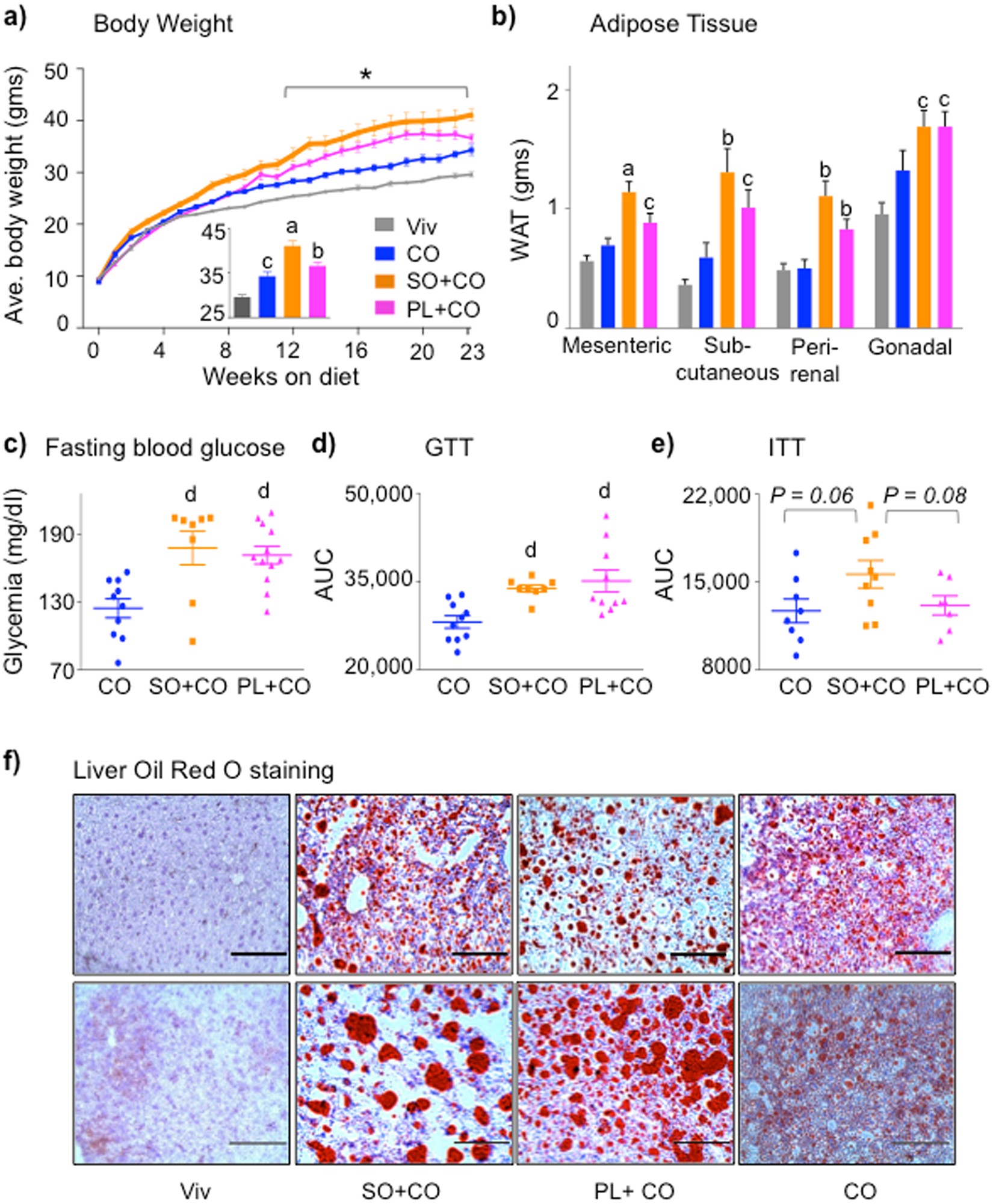
Plenish induces less obesity and insulin resistance than conventional soybean oil, but similar levels of diabetes and hepatic steatosis. (a) Average weekly body weight of male C57BL/6 N mice on Vivarium chow (Viv) and 40 kcal% high fat diets: CO, coconut oil; SO + CO, conventional soybean oil-enriched; PL + CO, Plenish oil-enriched. Inset, average weight after 23 weeks on diet. N = 12 per group except for Viv (N = 23). *All diets are significantly different from each other, asignificantly greater than all others, bthan Viv and CO, cthan Viv. (b) Average weight of white adipose tissues. N = 11–12. aSignificantly greater than all others, bthan Viv and CO, cthan Viv. (c) Fasting blood glucose. (d) GTT area under the curve (AUC) of mice on diets for 22 weeks. N = 7–12. dSignificantly greater than CO. (e) ITT AUC of mice on diets for 20 weeks. N = 8-9. (c–e) See Fig. 6d for Viv values: CO is not significantly different from Viv. ITT AUC: SO + CO vs. Viv (P < 0.05). (f) Representative Oil Red O staining of livers from mice on the diets for 24 weeks. Scale bar is 100 microns. Each section is from one of 4-6 mice per group. (See Supplementary Fig. S2 for additional stains.) Data are presented as ± SEM (a–e).