Figure 2

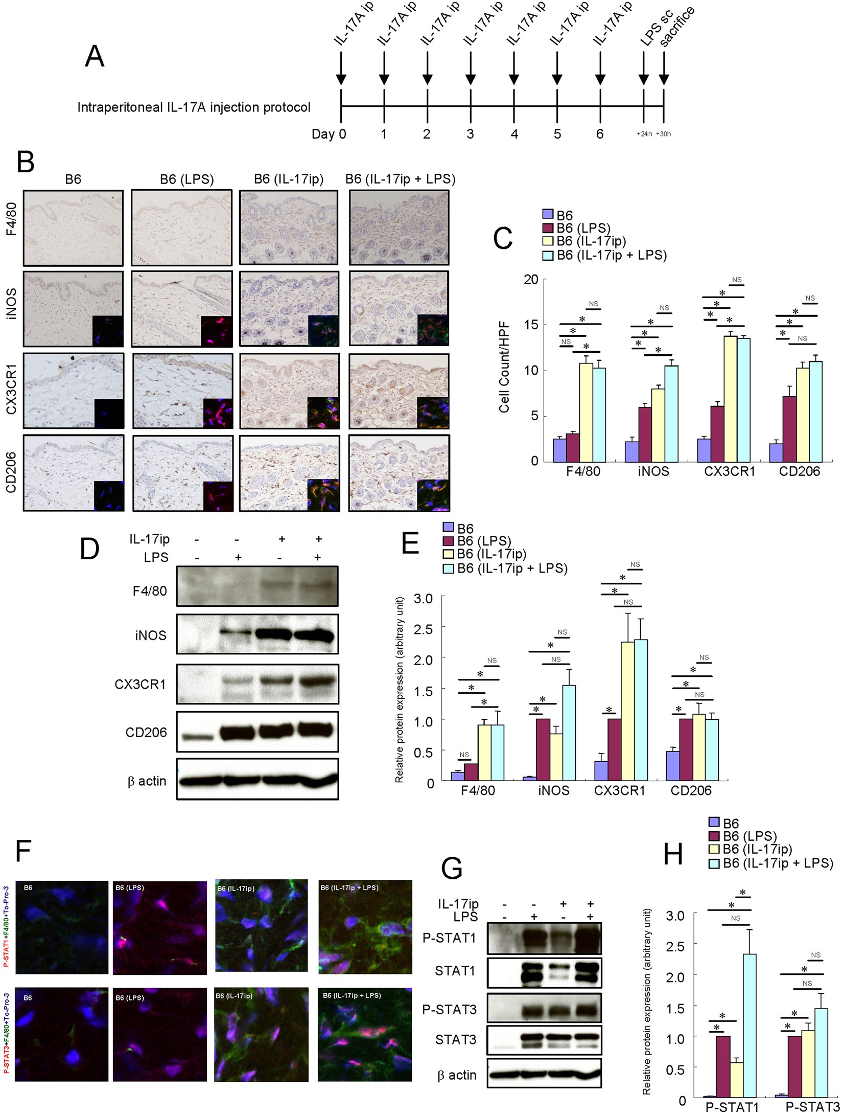
Long-term treatment with systemic IL-17A-activated macrophages in the skin of B6 mice. Mouse recombinant IL-17A was administered intraperitoneally (0.25 μg) once a day for a week in the skin of B6 mice. LPS (0.1 mg) was injected subcutaneously into the dorsal area of the mice. Six hours later, the mice were sacrificed, and the full thickness sections of the dorsal skin were dissected. (A) Schema of intraperitoneal IL-17A injection protocol. (B) Immunohistochemistry of F4/80, iNOS, CX3CR1 and CD206 protein expression in the skin of B6 mice. Immunofluorescence co-staining images of iNOS (red), CX3CR1 (red) and CD206 (red) with F4/80 (green) and To-Pro-3 (blue) are shown. (C) Number of cells/HPF (×400). Due to the low expression of F4/80 protein in the skin of B6 and LPS-injected B6 mice, the F4/80 immunofluorescence signal of these mice is barely observed in the condition of this figure. (D) Representative results of Western blotting of F4/80, iNOS, CX3CR1, CD206 and β-actin are shown. (E) Densitometric analysis results were obtained from pooled data. Relative protein expression normalized to β-actin, arbitrary units. (F) Immunofluorescence co-staining images of phospho-STAT1 (red) and phospho-STAT3 (red) with F4/80 (green) and To-Pro-3 (blue). Due to the low expression of F4/80 protein in the skin of B6 and LPS-injected B6 mice, the F4/80 immunofluorescence signal of these mice is barely observed in the condition of this figure. (G) Representative Western blot results of phospho-STAT1, phospho-STAT3 and β-actin are shown. (H) Densitometric analysis results were obtained from pooled data. Relative protein expression normalized to β-actin, arbitrary units. Values represent the mean ± S.E. (n = 4–6). *P < 0.05. NS: not significant.