Figure 5

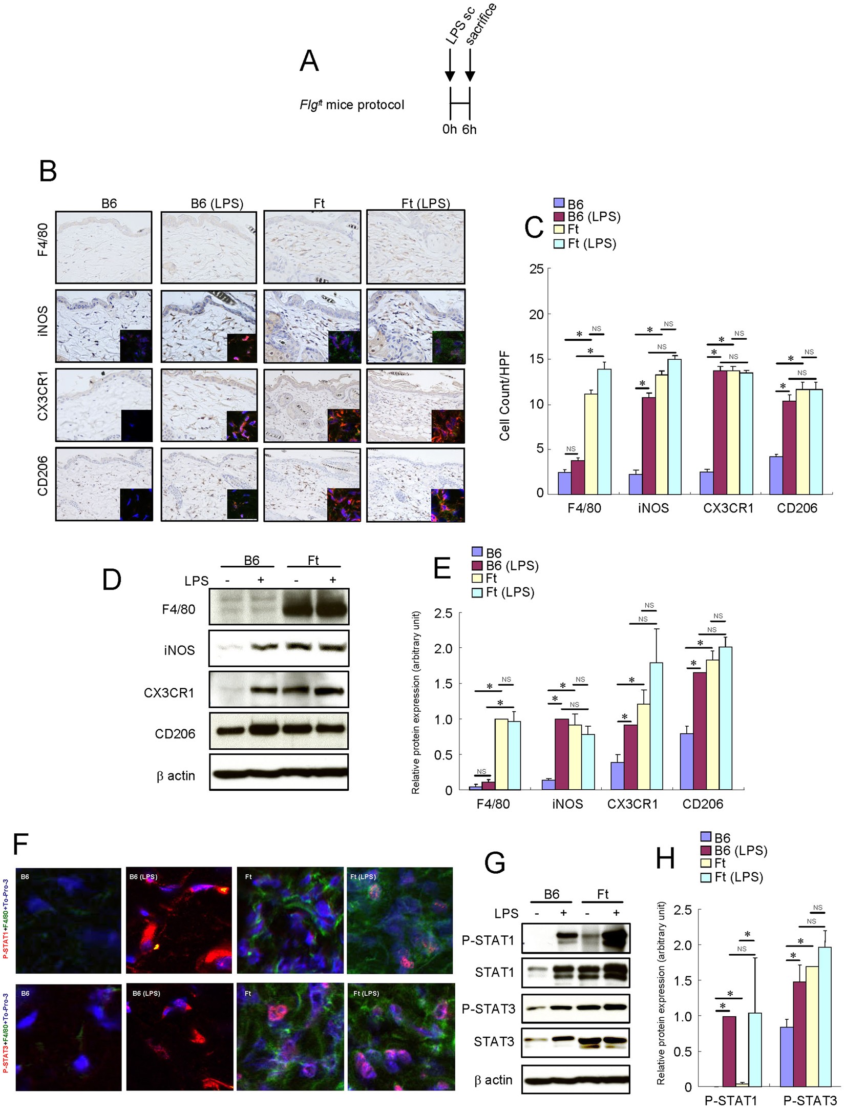
Macrophages were activated in the skin of Flg ft mice. LPS (0.1 mg) was injected subcutaneously into the dorsal area of the mice. Six hours later, the mice were sacrificed, and the full thickness sections of the dorsal skin were dissected. (A) Schema of protocol. (B) Immunohistochemistry of F4/80, iNOS, CX3CR1 and CD206 protein expression in the skin of B6 mice and Flg ft mice. Immunofluorescence images of iNOS (red), CX3CR1 (red) and CD206 (red) with F4/80 (green) and To-Pro-3 (blue) are shown. Due to the low expression of F4/80 protein in the skin of B6 and LPS-injected B6 mice, the F4/80 immunofluorescence signal of these mice is barely observed in the condition of this figure. (C) Number of cells/HPF (×400). (D) Representative Western blot results of F4/80, iNOS, CX3CR1, CD206 and β-actin are shown. (E) Densitometric analysis results were obtained from pooled data. Relative protein expression normalized to β-actin, arbitrary units. (F) Immunofluorescence images of phospho-STAT1 (red) and phospho-STAT3 (red) with F4/80 (green) and To-Pro-3 (blue). (G) Representative Western blot results of phospho-STAT1, phospho-STAT3 and β-actin are shown. Due to the low expression of F4/80 protein in the skin of B6 and LPS-injected B6 mice, the F4/80 immunofluorescence signal of these mice is barely observed in the condition of this figure. (H) Densitometric analysis results were obtained from pooled data. Values represent the mean ± S.E. (n = 4–6). Relative protein expression normalized to β-actin, arbitrary units. *P < 0.05. NS: not significant.