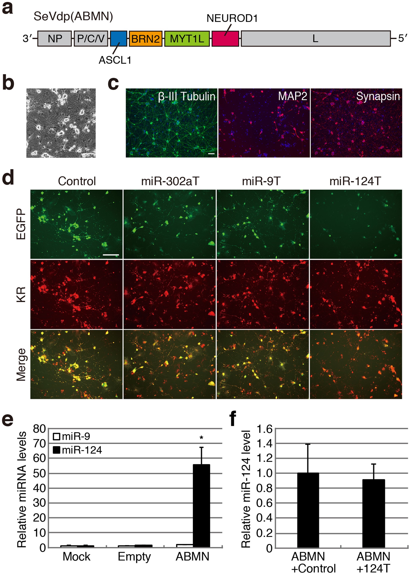
Figure 2

Monitoring of miRNA expression during direct neuronal conversion. (a) Structure of the SeVdp(ABMN) vector. Human codon-optimised ASCL1, BRN2, MYT1L, and NEUROD1 were inserted into the SeVdp vector backbone. (b) Efficient neuronal conversion of MEFs using SeVdp(ABMN). A phase-contrast image at 12 days post-infection is shown. Scale bar: 100 μm. (c) Neuronal marker expression in converted cells. Expression of neuronal markers was examined at 12 days post-infection. Scale bar: 100 μm. (d) Evaluation of miRNA expression during direct neuronal conversion. MEFs were co-infected with SeVdp(ABMN) and SeVdp-miR-Sensor, and fluorescent protein expression was examined by fluorescence microscopy at 8 days post-infection. Images with pseudo-colour are shown. Scale bar: 100 μm. (e) Rapid induction of miR-124 expression during neuronal conversion. Expression levels of miR-9 and miR-124 were examined by qRT-PCR at 7 days post-infection of MEFs with SeVdp(ABMN). The miRNA levels of non-infected cells (Mock) were set to 1.0, and relative miRNA levels of the cells infected with SeVdp(ABMN) are indicated. An SeVdp vector containing no transgene was used as a control (Empty). Data are presented as the mean ± standard deviation of three independent experiments. *P < 0.05 versus Mock. (f) SeVdp-miR-Sensor does not disturb miRNA expression. MEFs were co-infected with SeVdp(ABMN) and SeVdp-FlucT (ABMN + Control) or SeVdp-124T (ABMN + 124 T), and miR-124 levels were examined by qRT-PCR on day 7. Values are the same as those described for (e).