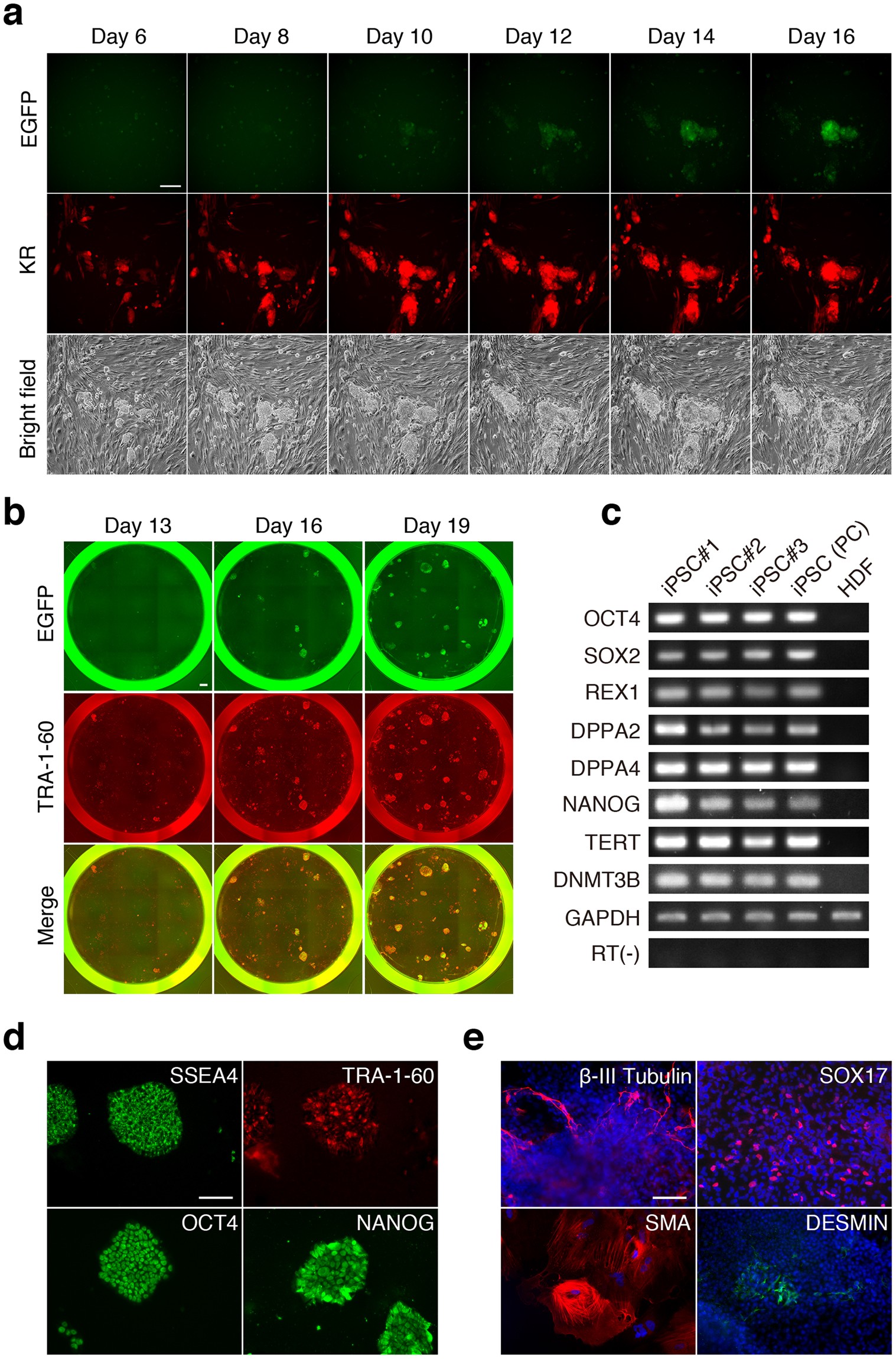
Figure 3

Monitoring of let-7 expression during hiPSC generation. (a) Time-lapse analysis of let-7 expression during hiPSC generation. NHDFs were co-infected with SeVdp(KOSM) and SeVdp-let-7aT, and fluorescent protein expression was monitored on the indicated days. Scale bar: 200 μm. (b) Comparison of TRA-1-60 and let-7 expression during hiPSC generation. NHDFs were co-infected with SeVdp(KOSM) and SeVdp-let-7aT(KR-), and EGFP and TRA-1-60 expression was examined on days 13, 16, and 19. Scale bar: 900 μm. (c) ESC-marker expression in hiPSCs. The expression of ESC- marker genes in three hiPSC clones (#1–3) was analysed by RT-PCR. As positive and negative controls, ESC-marker gene expression in established hiPSCs [iPSC (PC)] and NHDF (HDF) was examined, respectively. RT(-) indicates minus-RT control using the GAPDH primer set for PCR. Full-length gel images are presented in Supplementary Information. (d) Expression of ESC-marker proteins in hiPSCs. The expression of SSEA4, TRA-1-60, OCT4, and NANOG in an hiPSC clone (#2) was analysed by immunofluorescence staining. Scale bar: 200 μm. (e) In vitro differentiation of hiPSCs. The hiPSC clone (#1) differentiated into three germ layers: ectoderm (β-III Tubulin), endoderm (SOX17), and mesoderm [smooth muscle actin (SMA) and DESMIN]. Scale bar: 100 μm.