Figure 3
From: Nkx2.5+ Cardiomyoblasts Contribute to Cardiomyogenesis in the Neonatal Heart

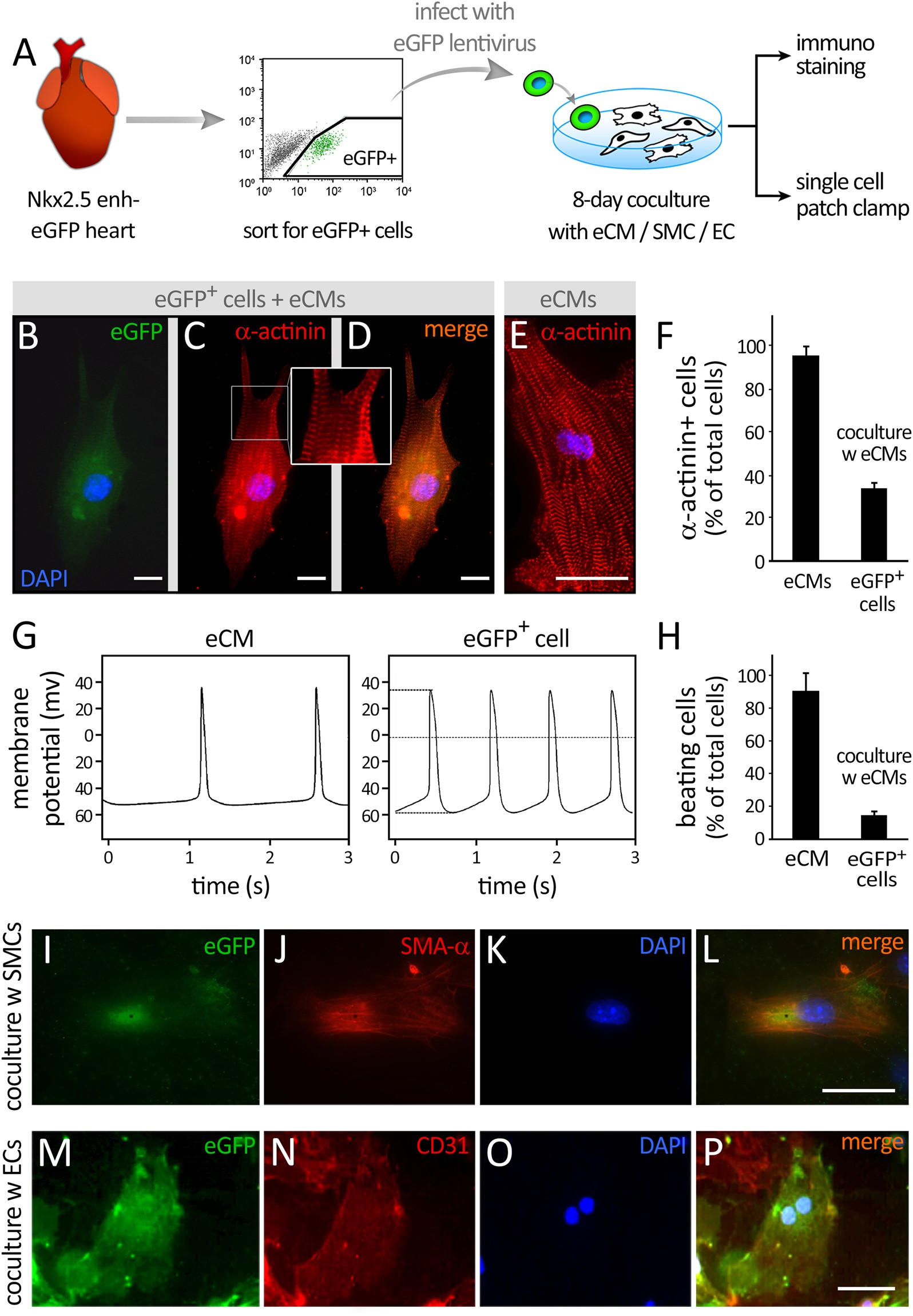
Functional characterization of neonatal Nkx2.5 enh-eGFP + cells. (A) Schematic illustration of in vitro differentiation of FACS-purified neonatal eGFP + cells into cardiomyocyte (CM), smooth muscle cell (SMC), and endothelial cell (EC), in coculture with embryonic day 10.5 CMs (eCMs), aortic SMCs, and endothelial cells, respectively (n = 5). (B–E) Immunofluorescent costaining for eGFP and α-sarcomeric actinin at 8 days after coculture followed by collagenase treatment and single cell re-plating. Scale = 20 µm. The inset in panel C shows a magnified view of sarcomeric structure in differentiated CM. (F) Quantification of the percentage of eCMs and cocultured eGFP + cells expressing α-sarcomeric actinin (n = 5). (G,H) Electrophysiological assessment of a control eCM and single re-plated eGFP + cell. The percentage of cells capable of spontaneous beating is shown (n = 33). (I–L) Immunofluorescent co-staining for eGFP and smooth muscle actin-α (SMA-α) at 8 days after coculture (n = 5). (M–P) Immunofluorescent co-staining for eGFP and CD31/PECAM at 8 days after coculture (n = 5). Scale bars = 20 µm.