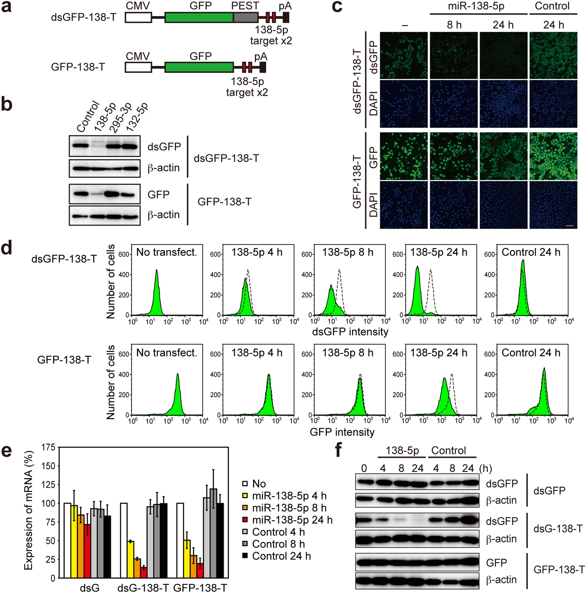
Figure 1

Rapid suppression of the dsGFP-based miRNA sensor. (a) Structure of miR-138-5p sensors. (b) Plasmids encoding dsGFP-138-T or GFP-138-T (0.5 µg) were co-transfected with 1 nM miR-138-5p, miR-295-3p, miR-132-3p, or control miRNA mimics into HeLa cells. 24 h after transfection, cells were analyzed by western blotting with anti-GFP and anti-β-actin antibodies. (c,d) Stable HeLa cells expressing dsGFP-138-T or GFP-138-T were transfected with 1 nM miR-138-5p or control miRNA mimics. Fluorescence of miRNA sensors was analyzed by confocal microscopy (c) or flow cytometry (d). Scale bars: 100 µm. (e) Stable HeLa cells expressing dsGFP, dsGFP-138-T, or GFP-138-T were transfected with 1 nM miR-138-5p or control miRNA mimics. mRNA expression levels of miRNA sensors were analyzed by quantitative RT-PCR. Data are expressed as mean ± SD (n = 3). (f) Stable HeLa cells transfected with miRNA mimics were analyzed by western blotting with anti-GFP and anti-β-actin antibodies.