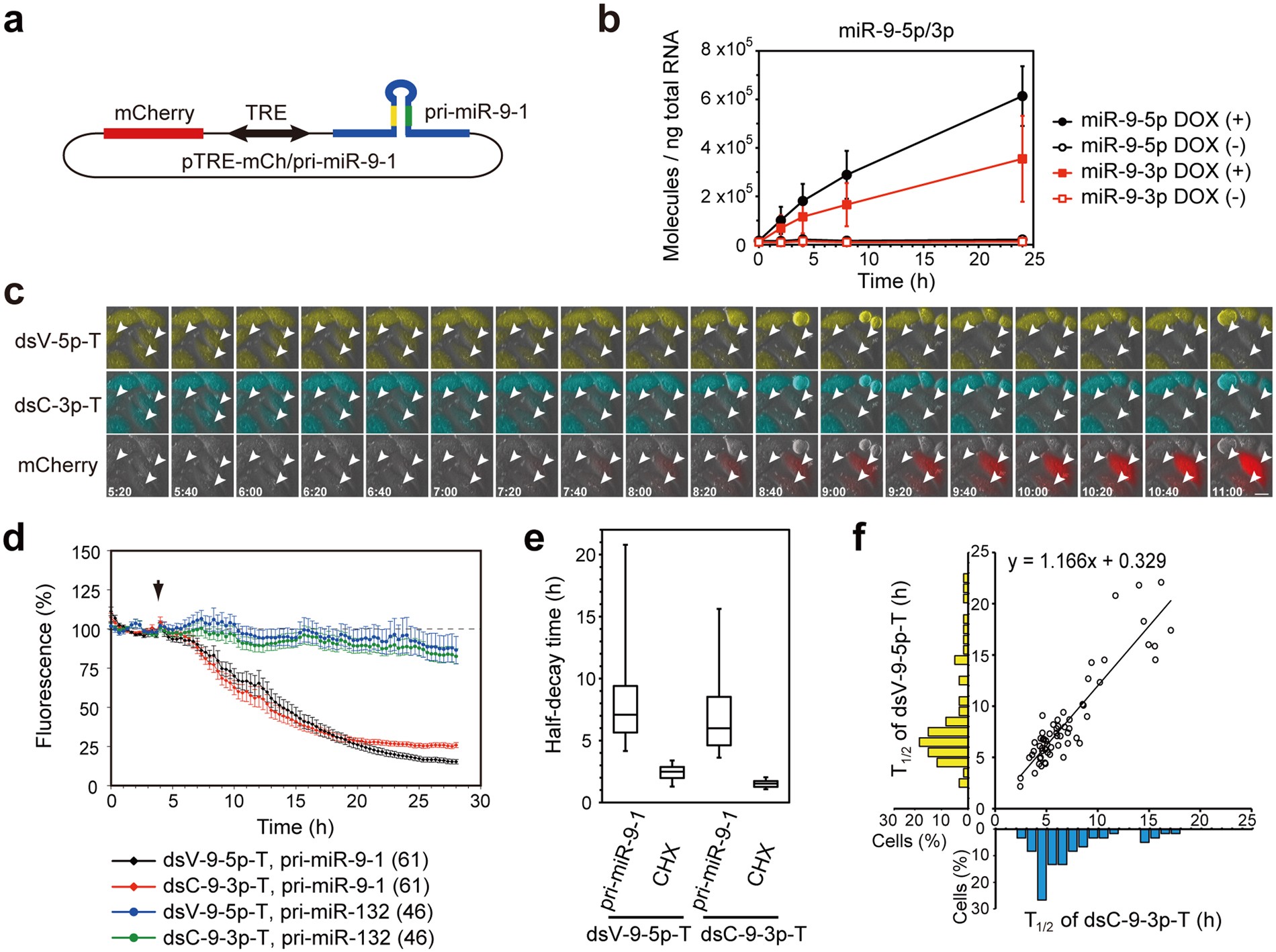
Figure 6

Dual-imaging of activation of miR-9-5p and miR-9-3p in living cells. (a) pTRE-mCh/pri-miR-9-1 vector. (b) Stable HeLa cells expressing both dsVenus-9-5p-T and dsCFP-9-3p-T were transfected with pTRE-mCh/pri-miR-9-1 and tTA, and the cells were incubated with or without 1 µg/mL doxycycline for 2, 4, 8 or 24 h. Expression of miR-9-5p and miR-9-3p were analyzed by quantitative RT-PCR. Data are expressed as mean ± SD (n = 5). (c) Stable HeLa cells expressing both dsVenus-9-5p-T and dsCFP-9-3p-T were transfected with pTRE-mCh/pri-miR-9-1 and tTA, and expression of pri-miR-9-1 and mCherry was induced by doxycycline. Fluorescence of dsVenus-9-5p-T, dsCFP-9-3p-T and mCherry were captured every 20 min at 37 °C. mCherry-expressing cells are indicated by arrowheads. Scale bar: 20 µm. (d) Relative fluorescence intensities of dsVenus-9-5p-T and dsCFP-9-3p-T are presented as mean ± SEM. Numbers of cells analyzed are shown in parentheses. (e) Box-plot of T1/2 of dsVenus-9-5p-T and dsCFP-9-3p-T. The box represents the 25th and 75th percentiles. Whiskers show 5th and 95th percentiles. (f) T1/2 of dsCFP-9-3p-T (x-axis) and dsVenus-9-5p-T (y-axis) in individual cells are plotted (60 cells). Marginal histograms show distributions of T1/2 of dsCFP-9-3p-T (bottom) and dsVenus-9-5p-T (left).