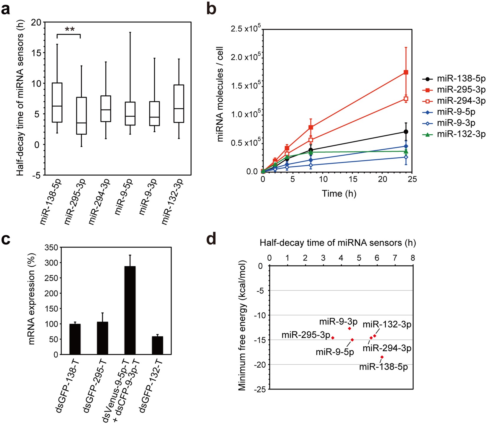
Figure 7

Comparison of the kinetics of miRNA activation. (a) Box-plot of the half-decay time of the dsFP-based miRNA sensors. Median half-decay time periods of the corresponding dsFP-based miRNA sensors caused by CHX (Fig. 5d, Supplementary Fig. S2, S5) were subtracted from the half-decay time periods of dsGFP-138-T, dsGFP-295-T, dsVenus-9-5p-T and dsCFP-9-3p-T, and dsGFP-132-T, whose decay was caused by the induction of pri-miR-138-1 (Fig. 2f), pri-miR-294mut/295 or pri-miR-294/295mut (Fig. 3e), pri-miR-9-1 (Fig. 6d), and pri-miR-132 (Supplementary Fig. S5), respectively. The box represents the 25th and 75th percentiles. Whiskers show 5th and 95th percentiles. **P < 0.01 (Kruskal-Wallis test followed by Steel-Dwass test). (b) Molecule numbers of the mature miRNAs in a single transfected cell were calculated from the miRNA expression data (Figs 2b, 3d, 6b, Supplementary Fig. S5), the total amount of RNA in a single HeLa cell (32.5 pg/cell), and the co-transfection efficiency of mCherry/pri-miRNAs and tTA (Supplementary Fig. S3). Data are expressed as mean ± SD (n = 3–5). (c) Relative expression levels of the miRNA sensor mRNAs in the stable HeLa cell lines were analyzed by quantitative RT-PCR. The total of dsVenus-9-5p-T and dsCFP-9-3p-T mRNAs is shown, because it was technically difficult to discriminate between them because of their sequence similarity. Data are expressed as mean ± SD (n = 3). (d) The minimum free energies of the binding of the 8 nucleotides at the 5′-terminal of the miRNAs to the target sites of the miRNA sensors were predicted by RNAhybrid42.