Figure 2
From: Improving membrane protein expression and function using genomic edits

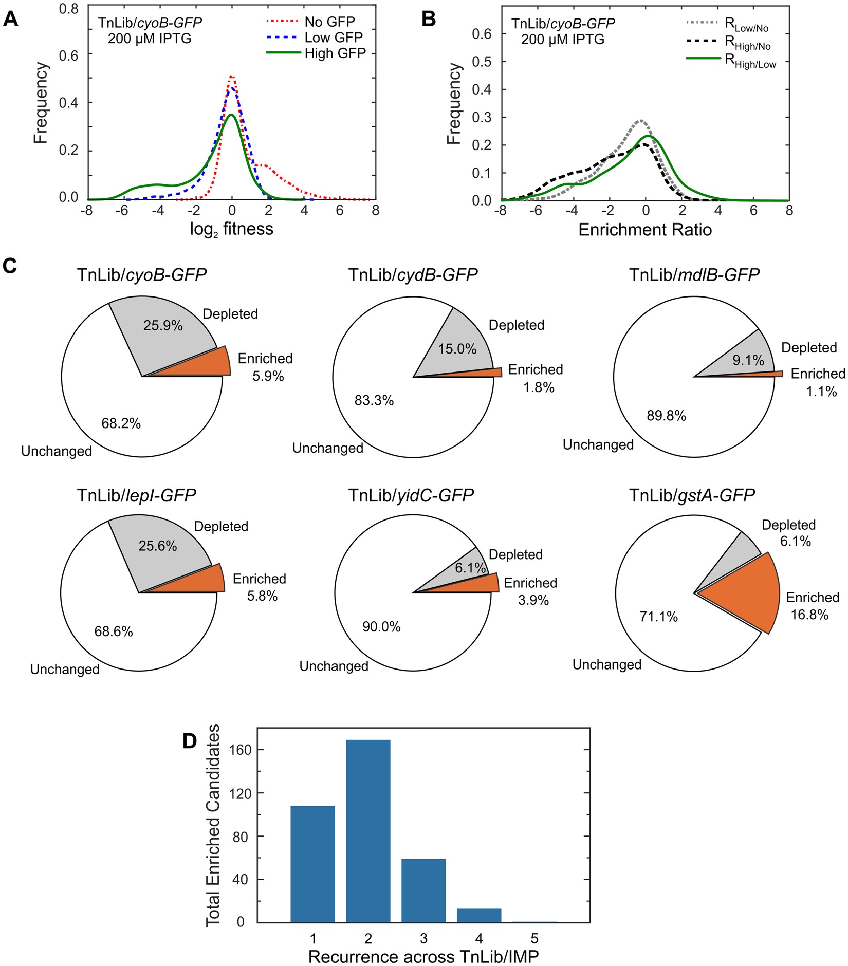
Overview of Method Workflow. (A) Representative distribution (TnLib/cyoB-GFP) of the relative fitness (log2 fitness) of gene disruption strains as determined from the relative abundance of transposon bar codes in sorted samples. (B) Representative distribution (TnLib/cyoB-GFP) of enrichment ratios, a comparison of the relative fitness of gene disruptions between different sorted gates. Gene disruptions with enrichment ratios above +2.0 or below −2.0 are considered enriched or depleted abundance, respectively. (C) Across all TnLib/IMP tested, 1–6% of bar-coded strains are enriched when Low GFP to High GFP sorted samples (RHigh/Low, orange wedge). (D) Among candidates that were found enriched in at least two biological replicates, 108 candidates are unique to a single TnLib/IMP and only 14 candidates were observed in at least four of the five TnLib/IMP tested. See also Fig. S3.